Allegro MicroSystems APEK89333GEC-01-T Evaluation Board
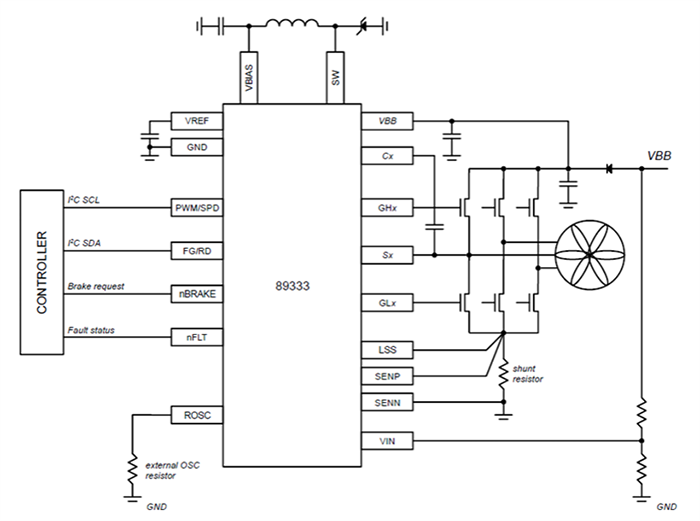
Allegro MicroSystems APEK89333GEC-01-T Evaluation Board is designed to aid users in evaluating the operation and performance of the A89333 Motor Controller IC. The board features USB communication, which allows the Allegro-provided graphic user interface (GUI) software to control and program the device via an I2C interface and test points to monitor and evaluate performance. The Allegro MicroSystems APEK89333GEC-01-T evaluation board is connected to a PC with a standard mini-USB cable. A switch (SW2) on the evaluation board selects the USB connection directly to A89333 or an external connector (CN4). The external connector can program the A89333 IC, built into a fan module through the PWM/SPD and FG/RD pins.Features
- Suited for different cooling fans
- Allegro-provided GUI
- Connects to a PC with a standard mini-USB cable
- I2C interface
Applications
- 48V AI/ML server fans
- Home appliance fans
Typical Application Diagram
EVB and GUI Interface Setup
發佈日期: 2024-12-16
| 更新日期: 2025-01-01
