特點
- 高效能
- 吞吐量:每通道最大2MSPS (AD4630-24) 或500kSPS (AD4632-24)
- 最大INL:±0.9ppm,溫度範圍−40°C至+125°C
- SNR典型值: 105.7dB
- THD典型值:−127dB
- NSD典型值:−166dBFS/Hz
- 低功率
- 2MSPS時每通道15mW
- 500kSPS時每通道5mW
- 10kSPS時每通道1.5mW
- 簡易驅動功能降低了系統複雜性
- 2MSPS時,直流輸入電流低至0.6μA
- 寬廣的輸入共模範圍:−(1/128) × VREF至+(129/128) × VREF
- 靈活的外部參考電壓範圍:4.096V至5V
- 精確的整合式參考緩衝器,配備2μF旁路電容
- 可程式化的區塊平均濾波器,最高可達216抽取
- 取樣解析度擴充至30位元
- 超程和同步位元
- Flexi-SPI數位介面
- 每通道1、2或4個SDO通道,允許較慢的SCK
- 回音時脈模式可簡化數位隔離器的使用
- 與1.2V至1.8V邏輯相容
- 7mm × 7mm 64球CSP_BGA封裝,內建供電和參考電容,有助於減少系統佔用面積
應用
- 自動測試設備
- 數位控制迴路
- 醫療儀器
- 地震學
- 半導體製造
- 科學儀器
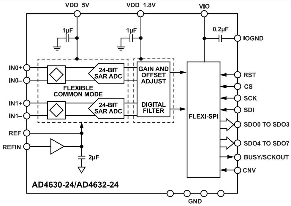
方塊圖
發佈日期: 2022-08-29
| 更新日期: 2025-01-28

