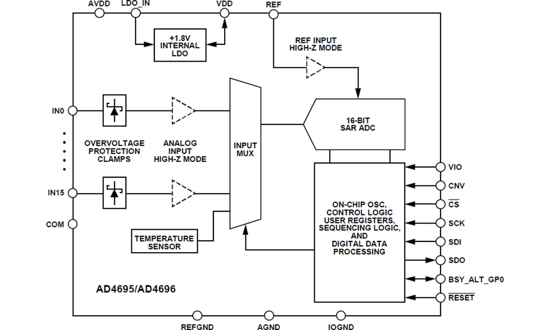
AD4695和AD4696 ADC採用了Easy Drive™技術,為全被動式取樣網路,可自動消除差分輸入電流。Easy Drive技術不使用會影響效能的晶片內建緩衝器,而是使用一種可在輸入RC網路高達100 kΩ和10 μF時保持0.002%完整範圍誤差的架構。
AD4695和AD4696 ADC的Easy Drive功能減輕了類比前端 (AFE) 和參考電路的驅動需求。裝置具備類比輸入高Z模式和參考輸入高Z模式,經由消除對專用高速ADC驅動器和參考緩衝器的需求,從而達到簡化系統設計、減少元件數量及增加通道密度的目的。
AD4695和AD4696具備進階數位功能,相容於各種低功耗的數位主機。低序列周邊介面 (SPI) 時脈速率要求、晶片內建可自訂通道定序器,以及超取樣和降頻,都有助於減少數位主機系統的負擔。自動循環模式和閾值偵測功能透過自主執行轉換並根據通道專屬的閾值限制產生警報,進而實現低功耗、中斷驅動的韌體設計。
Analog Devices Inc. AD4695和AD4696 ADC採用5.0 mm x 5.0 mm 32導線的導線框晶片尺寸封裝 (LFCSP),額定工作溫度範圍為-40°C至+125°C。
特點
- 容易驅動
- 可減少類比輸入和參考驅動要求
- 每個類比輸入上的過電壓箝位輸入電流保護高達5.0 mA
- 長擷取階段,1 MSPS週期時間≥71.5% (715 ns/1000 ns)
- 高效能
- 取樣率
- 500kSPS (AD4695)
- 1MSPS (AD4696)
- 積分非線性誤差 (INL):±1 LSB(最大值)
- 保證16位元無缺碼
- 訊噪比和失真 (SINAD):93 dB(典型值),VREF = 5V且fIN = 1kHz
- 111.2dB超取樣動態範圍,OSR = 64
- 小尺寸、高通道密度
- 5.0mm x 5.0mm LFCSP32封裝
- Easy Drive功能支援使用較少元件的系統級設計
- 寬廣的-40°C至+125°C作業溫度範圍
- 強化數位功能
- 首次轉換準確,無延遲或管線延遲
- 快速的轉換時間和雙SDO模式可降低SPI時脈速率
- 可自訂通道定序器
- 晶片內建超取樣和降頻
- 閾值偵測警報
- 偏移和增益校正
- 自主轉換(自動循環)模式
- SPI-/QPSI-/MICROWIRE-/DSP相容序列介面
- 低功率
- fS = 1MSPS (AD4696) ) 時為8 mW
- fS = 500kSPS(AD4695和AD4696)時為4 mW
- 停用內部LDO時待機耗電量為4 μW
- 內部LDO可使用3.15V至5.5V,單類比供電作業
- 1.14V至1.98V邏輯介面
應用
- 光電二極體監控
- 醫療儀器
- 生命徵象監控
- 電子測試與測量
- 自動化測試設備
- 儀器與製程控制
- 電池供電設備
方塊圖
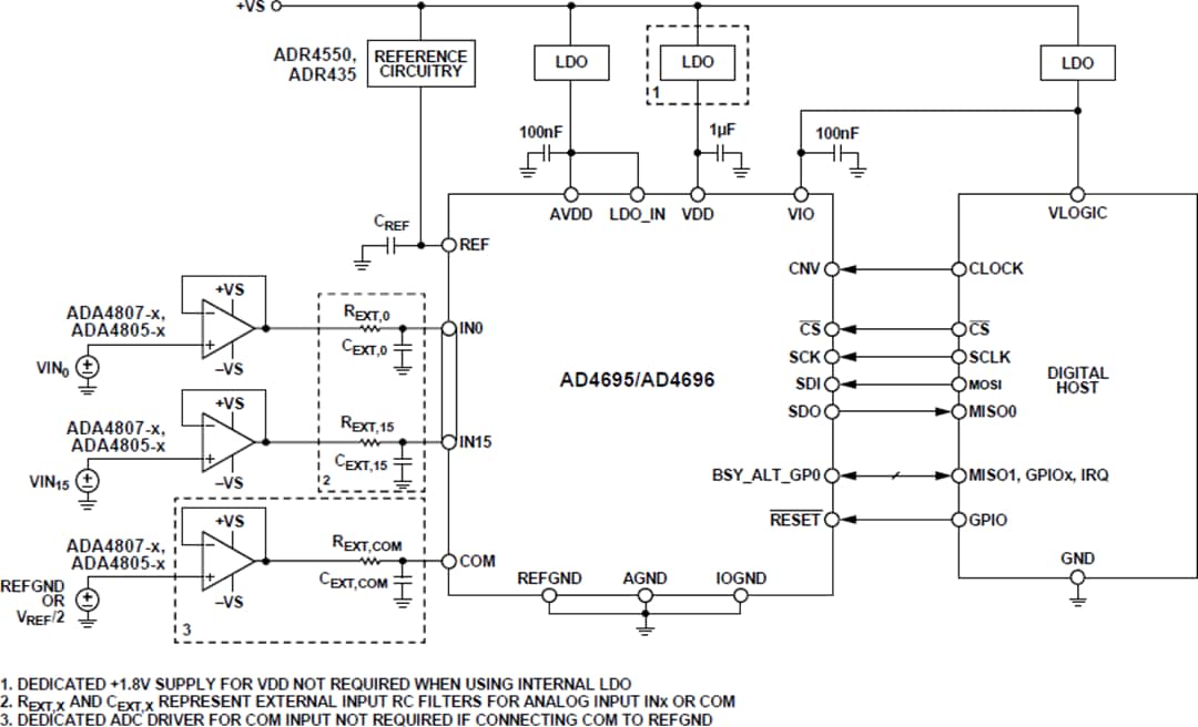
典型應用電路
封裝尺寸
影片
發佈日期: 2021-01-26
| 更新日期: 2025-02-07

