Analog Devices Inc. AD7386 4通道、4 MSPS、16位SAR ADC
Analog Devices Inc. AD7386 4通道、4 MSPS、16位逐次逼近寄存器型 (SAR) 類比數位轉換器 (ADC) 採用3V至3.6V電源供電。此雙同步取樣ADC在CS輸入下降緣取樣及轉換單端類比輸入類型。AD7386 ADC採用晶片上序列發生器及整合的晶片上過採樣模組,可改善動態範圍和降低較低頻寬的雜訊。此ADC相容使用獨立邏輯電源的1.8V、2.5V及3.3V介面。AD7386採用16引線LFCSP封裝,以-40℃至+125℃溫度範圍運行。典型應用包括馬達控制位置回饋、馬達控制電流感應、聲納、功率品質及資料採集系統。特點
- 16位雙同步取樣SAR ADC
- 單端類比輸入
- 4通道,採用2:1多工器
- 通道時序控制器模式
- 高達4MSPS的吞吐速率
- 片上過取樣功能
- SNR(典型值):
- 87.5dB,VREF = 3.3V外部
- 93dB,OSR = 8,VREF = 2.5V內部
- INL(典型值):±1.5LSB
- 解析度提升功能
- 10ppm/°C時內部基準電壓源為2.5V(最大值)
- 警報功能
- 溫度範圍:-40°C至+125°C
- 16引腳、3mm × 3mm LFCSP封裝
應用
- 馬達控制位置回饋
- 馬達控制電流感應
- 聲納
- 電源品質
- 資料採集系統
- 摻鉺光纖放大器 (EDFA) 應用
- 同相及正交解調
影片
結構圖
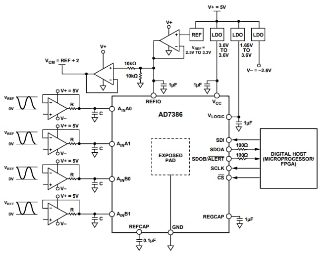
應用電路
引腳配置
發佈日期: 2019-10-16
| 更新日期: 2025-02-07
