Analog Devices Inc. AD8411A High Bandwidth Current Sense Amplifiers
Analog Devices Inc. AD8411A High Bandwidth Current Sense Amplifiers are high-voltage devices featuring an initial gain of 50V/V and a 2.7MHz bandwidth with a ±0.15% maximum gain error over the entire temperature range (-40°C to +125°C). The buffered output voltage directly interfaces with any typical converter. AD8411A provides a minimum DC common-mode rejection ratio (CMRR) of 123dB from -2V to +70V and performs bidirectional current measurements across a shunt resistor in various industrial and automotive applications.An in-package trim core leads to a typical offset drift of ±0.26µV/°C (based on the Box Method) throughout the operating temperature and the common-mode voltage range without the need for chopping and auto-zero clocks. Included circuitry achieves a wide input common-mode range and balanced input bias currents, regardless of the input differential or common-mode voltage. The Analog Devices Inc. AD8411A High Bandwidth Current Sense Amplifiers also feature circuitry to achieve ultra-low CMRR drift and enable output accuracy in the presence of pulse-width modulation (PWM) type input common mode voltages. The AD8411A is available in an 8-lead, Mini Small Outline Package (MSOP).
Features
- 2.7MHz small signal, -3dB bandwidth
- In-package Trim Core (DigiTrim™)
- Precision without chopping and/or auto-zero
- Typical ±0.26µV/°C offset drift
- ±200µV maximum voltage offset over the temperature range
- 142dB typical DC CMRR
- 96dB typical AC CMRR at 50kHz
- 50V/V initial gain
- Wide common-mode input voltage range
- -2V to +70V, continuous operation
- -20V to +85V, continuous survival
- Wide -40°C to +125°C operating temperature range
- Bidirectional operation
- 2.9V to 5.5V power-supply operating range
- 8-lead, MSOP package
- AEC-Q100 automotive qualified
Applications
- In-phase or high-side current sensing
- BLDC motors and low-inductance motors
- Bidirectional 48V to 12V DC-DC converters
- Solenoid controls
- Power rail monitoring
- Low-side current sensing
- Datacenter Power Supply Unit (PSU) and Battery Backup Unit (BBU)
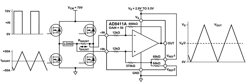
Typical Application
Block Diagram
發佈日期: 2023-05-22
| 更新日期: 2025-01-27
