![]() |
Analog Devices ADP7183/ADP7185線性穩壓器Analog Devices ADP7183/ADP7185 CMOS LDO線性穩壓器操作電壓介於-2.0V至-5.5V,輸出電流最高分別為-300mA/-500mA。這些穩壓器適合調節高效能的類比與混合訊號電路,操作電壓介於−0.5V至−4.5V。 |
|
產品特色
應用
|
|
ADP7183典型應用電路 -
固定輸出電壓
ADP7183典型應用電路 - 可調輸出電壓
|
|
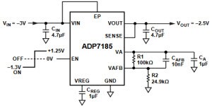
ADP7185典型應用電路 -
固定輸出電壓 ![]() ADP7185典型應用電路 - 可調輸出電壓
![]() |
Analog Devices ADP7183/ADP7185評估板Analog Devices ADP7183/ADP7185評估板可用來展示ADP7183/ADP7185超低雜訊線性穩壓器的功能。這些評估板僅需使用單一的電壓供應器、電壓表、電流表和負載電阻器,便能執行簡單的裝置測量。評估板提供部分的裝置測量功能,包括線路與負載調節、壓差電壓及地電流等。ADP7183/ADP7185評估板提供固定或可調整電壓兩種版本。 |
![]() |
發佈日期: 2017-09-01
| 更新日期: 2022-09-01




ADP7183 Datasheet



