ADI ADRF5515接收器前端可使用高增益模式和關機模式。在高增益模式下,串接的兩級LNA和開關在3.6 GHz下提供1.0 dB的低雜訊係數和33 dB的高增益,以及32 dBm(典型值)的輸出三階交調截斷點 (OIP3)。在低增益模式下,兩級LNA的一級處於旁路狀態,可在較低的36 mA電流下提供16 dB的增益。在關機模式下,LNA為關閉,裝置消耗12 mA電流。
發射過程中,當射頻輸入連接到終端腳位(TERM-CHA或TERM-CHB)時,開關提供0.45 dB的低插入損耗。裝置可處理43 dBm的長期演進 (LTE) 平均功率(9 dB峰值平均值比 (PAR))以供整個使用壽命期間運作。ADRF5515的腳位相容於運作頻率範圍介於2.4 GHz至4.2 GHz的10W版本ADRF5545A。
ADRF5515不需要在射頻連接埠處使用任何內部匹配至50Ω的匹配元件。ANT和TERM連接埠亦於內部交流耦合。因此,只有接收器連接埠需要外部直流阻隔電容器。
ADRF5515運作頻率範圍介於3.3 GHz至4.0 GHz之間,採用符合RoHS標準的輕巧型6 mm × 6 mm、40導線LFCSP封裝。
特點
- 整合式雙通道射頻前端
- 2級LNA和高功率矽SPDT開關
- 晶片內建偏壓和匹配
- 單一供電運作
- 增益
- 3.6 GHz高增益模式:33 dB(典型值)
- 3.6 GHz低增益模式:16 dB(典型值)
- 低雜訊係數
- 3.6 GHz高增益模式:1.0 dB(典型值)
- 3.6 GHz低增益模式:1.0 dB(典型值)
- 高隔離
- RXOUT-CHA和RXOUT-CHB:45 dB(典型值)
- TERM-CHA和TERM-CHB:60 dB(典型值)
- 3.6 GHz低插入損耗:0.45 dB(典型值)
- 於TCASE = 105°C時,具備高功率處理能力
- 整個使用壽命期間
- LTE平均功率 (9 dB PAR):43 dBm
- 整個使用壽命期間
- 高OIP3(高增益模式):32 dBm(典型值)
- LNA關機模式和低增益模式
- 低供電電流
- 5V高增益模式:86 mA(典型值)
- 5V低增益模式:36 mA(典型值)
- 5V關機模式:12 mA(典型值)
- 正邏輯控制
- 6 mm × 6 mm,40導線LFCSP封裝
- 腳位相容於10W版本的ADRF5545A
應用
- 無線基礎架構
- TDD巨量多重輸入和多重輸出以及主動式天線系統
- TDD型通訊系統
其他資源
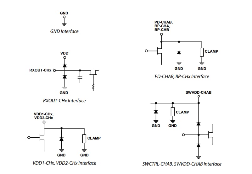
介面示意圖
發佈日期: 2021-07-09
| 更新日期: 2022-03-11

