Analog Devices Inc. EVAL-24TSSOPEBZ Evaluation Board
Analog Devices EVAL-24TSSOPEBZ Evaluation Board helps designers evaluate the features of the 24-lead TSSOP devices included in the Switches and Multiplexers portfolio. Using the supplied clamp, designers can secure the 24-lead TSSOP device to the center of the evaluation board. This eliminates the need for soldering and makes the board reusable for multiple devices. Space is available at the top of the Analog Devices EVAL-24TSSOPEBZ Evaluation Board for prototyping. Each pin of the device has a corresponding link from K1 to K24 that designers can set to either VDD or GND. A wire screw terminal supplies VDD and GND. SMB connectors on the board allow additional external signals to be supplied to the device.Features
- 24-lead TSSOP evaluation board
- Clamp allows the main device to be easily changed
- Gold pin connectors allow the addition of passive components
- SMB connectors for the input/output of signals
- Additional space on-board to allow for prototyping
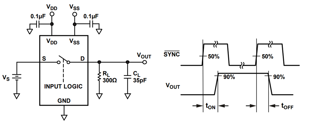
Switching Times
Associated Products
- ADG1334 Quad SPDT ±15V/+12V Switches
- ADG1414 9.5Ω RON, ±15V/+12V/±5V iCMOS, Serially-Controlled Octal SPST Switches
- ADG1434 4Ω RON, Quad SPDT ±15V/+12V/±5V iCMOS Switches
- ADG1438 Serially Controlled, ±15V/+12V/±5V, 8-Channel, iCMOS Multiplexers/Matrix Switches
- ADG1439 Serially Controlled, ±15V/+12V/±5V, 4-Channel, iCMOS Multiplexers/Matrix Switches
- ADG1634 4.5Ω RON, Quad SPDT ±5V, +12V, +5V, and +3.3V Switches
- ADG3123 8-Channel CMOS Logic to High-Voltage Level Translator
- ADG3245 2.5V/3.3V, 8-Bit, 2-Port Level Translating, Bus Switch
- ADG3246 2.5V/3.3V, 10-Bit, 2-Port Level Translating, Bus Switch
- ADG3300 Low Voltage 1.15V to 5.5V, 8-Channel Bi-directional Logic Level Translator
- ADG3308 Low Voltage, 1.15V to 5.5V, 8-Channel Bi-directional Logic Level Translators
- ADG5234 High Voltage Latch-Up Proof, Quad SPDT Switches
- ADG5434 High Voltage Latch-Up Proof, Quad SPDT Switches
- ADG714 CMOS, Low Voltage Serially Controlled, Octal SPST Switches
- ADG715 CMOS, Low Voltage Serially Controlled, Octal SPST Switches
- ADG734 CMOS, 2.5Ω Low Voltage, Quad SPDT Switches
發佈日期: 2017-01-04
| 更新日期: 2022-03-11
