Analog Devices Inc. IEPE Data Acquisition Board (EVAL-CN0540-ARDZ)

Analog Devices Inc. IEPE Data Acquisition Board (EVAL-CN0540-ARDZ) is a high-resolution, wide-bandwidth, high-dynamic-range Data Acquisition (DAQ) system that interfaces with the Integrated Electronics Piezoelectric (ICP®/IEPE) sensors. The EVAL-CN0540-ARDZ is designed to demonstrate vibration sensing for Condition-based Monitoring (CbM). By tracking the vibration analysis data over time, a fault or failure can be predicted, along with the source of the fault. Vibration sensing in an industrial environment adds additional challenges because of the need for robust and reliable sensing methods. Knowing the condition of a machine helps increase efficiency and productivity and creates a safer working environment.

Most solutions that interface with piezoelectric sensors are AC-coupled, lacking DC and sub-hertz measurement capabilities. The Analog Devices Inc. EVAL-CN0540-ARDZ is a DC-coupled solution that achieves DC and sub-hertz precision.

By looking at the complete data set from an IEPE vibration sensor in the frequency domain (DC to 50kHz), the type and source of a machine fault can be better predicted using the position, amplitude, and the number of harmonics found in the Fast Fourier Transform (FFT) spectrum.

The EVAL-CN0540-ARDZ features an Arduino-compatible form factor and can be interfaced and powered directly from most Arduino-compatible development boards.

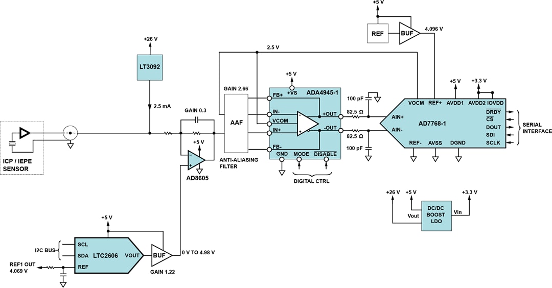
The EVAL-CN0540-ARDZ incorporates a precision AD7768-1 24-bit, 1024kSPS Σ-Δ Analog-to-Digital Converter (ADC) and an LTC2606 16-bit Voltage Output Digital-to-Analog Converter (DAC). An ADA4945-1 High-Linearity Differential Amplifier and an LT3092 200mA Programmable 2-terminal Current Source are used as the ADC driver.

This reference design requires the EVAL-CN0540-ARDZ Board to be plugged into the Terasic Technologies DE10-Nano Carrier Board. The Carrier Board is needed to power the EVAL-CN0540-ARDZ board, run the embedded Linux image, and capture/display the data.

Features

  • IEPE-compatible data acquisition solution fully characterized over -25°C to +85°C
  • Throughput of 1024kSPS
  • Designed to work with piezo and MEMs sensors
  • SMA sensor input
  • 54kHz analog input bandwidth
  • Powered and interfaced directly through an Arduino-compatible development board
  • Key components
    • AD7768-1 24-Bit Analog-to-Digital Converter
    • LTC2606 16-Bit Rail-to-Rail DAC
    • ADA4945-1 Fully Differential ADC Driver
    • LT3092 Programmable Current Source

Applications

  • Predictive maintenance solutions in Industrial Automation Technology (IAT)
  • Noise, Vibration, and Harshness (NVH) automotive solutions
  • Vibration sensing solutions

Required Equipment

  • EVAL-CN0540-ARDZ reference design board
  • Terasic Technologies DE10-Nano development kit
  • FPGA Linux image with CN-0540 reference software
  • Monitor with HDMI port
  • HDMI-to-HDMI cable
  • Wireless keyboard and mouse with USB dongle
  • USB on-the-go (OTG) cable (micro USB-to-USB)
  • Precision AC source (Audio Precision® AP2700, Brüel & Kjær, or similar precision sine generator)
  • Coaxial cable with BNC and SMA terminations

Block Diagram

Block Diagram - Analog Devices Inc. IEPE Data Acquisition Board (EVAL-CN0540-ARDZ)

Setup Diagram

Analog Devices Inc. IEPE Data Acquisition Board (EVAL-CN0540-ARDZ)

Design & Integration Files

The Design and Integration Files include schematics, bill of materials, Gerber files, Allegro layout files, assembly drawings, and documentation for the Analog Devices Inc. IEPE Data Acquisition Board (EVAL-CN0540-ARDZ). Also included are links to download the most recent versions of the Demo Software, source code, AD7768-1 Linux Driver, and more.

發佈日期: 2020-10-19 | 更新日期: 2025-03-25