Analog Devices Inc. HMC1049 Low Noise Amplifier
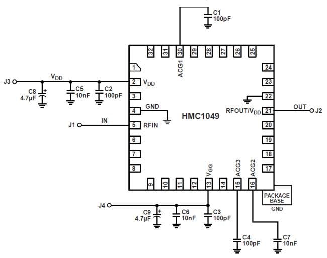
Analog Devices HMC1049 Low Noise Amplifier is a GaAs MMIC LNA that operates between 0.3 and 20GHz. This LNA provides 15dB of small signal gain, 1.8dB noise figure, and output IP3 of 29dBm, while requiring only 70mA from a +7V supply. The P1dB output power of 14.5dBm enables the LNA to function as an LO driver for balanced, I/Q, or image reject mixers. Vdd can be applied to pin 2 or pin 21. Pin 21 will require a bias tee. HMC1049 amplifier I/Os are internally matched to 50Ω and the device is supplied in a compact, leadless QFN 5 x 5mm surface-mount package.EVAL01HMC1049LP5 is an evaluation board for the HMC1049 LNA.
Features
- Low noise figure: 1.8dB
- P1dB output power: 14.5dBm
- PSAT output power: 17.5dBm
- High gain: 15dB
- Output IP3: 29dBm
- Supply voltage: VDD = 7V at 70mA
- 50Ω matched input/output (I/O)
- 32-lead 5mm×5mm SMT package: 25mm2
Applications
- Test instrumentation
- High linearity microwave radios
- VSAT and SATCOM
- Military and space
Functional Block Diagram
Eval Board Schematic
Videos
發佈日期: 2015-01-26
| 更新日期: 2022-03-11
