|
|
|
Analog Devices化學分析與環境監控儀器
在分析或環境監控儀器等系統中,需要準確穩定的訊號鏈。藉由提供優異的效能,包括高精確度及溫度與時間低漂移,ADI的元件可協助設計人員根據客戶要求的規格來設計產品。另外,ADI廣大的分析測試與測量儀器系統產品組合,可為設計人員提供各種補助元件,以建立從感測器到位元的完整訊號鏈,減輕開發作業並縮短所需的時間。請將此頁面加入書籤,以獲得Mouser提供的ADI儀器與測量解決方案的最新資訊。 Analog Devices為實驗室與現場儀器的客戶,提供先進且精密的感測器訊號調節IP產品組合,易於採用且具有電源效率,能夠推出更快、更小、更靈活且可重新組態的測量解決方案。ADI具備產品、系統級專業知識及支援工具,可滿足客戶的完整訊號鏈需求。
|
環境監控
ADI提供低功率、低雜訊的完整訊號鏈解決方案及整合解決方案,適用於可攜式及電池供電的儀器。設計人員可倚賴ADI的經驗與豐富的產品組合,協助設計並打造最佳的環境監控測量系統。 探索ADI的環境監控訊號鏈。 什麼是環境監控儀器? - 用於測量空氣、水及土壤特性的儀器
- 許多系統皆為可攜式,且採用易於使用的介面
- 許多儀器訊號鏈與化學分析所使用的訊號鏈類似,但通常較不具彈性(例如:監控特定氣體)
- 用於「威脅偵測」的儀器
- 工業用途與公共安全,也包括輻射監控系統(用於炭疽、RICIN)
- 地震監控儀器
|
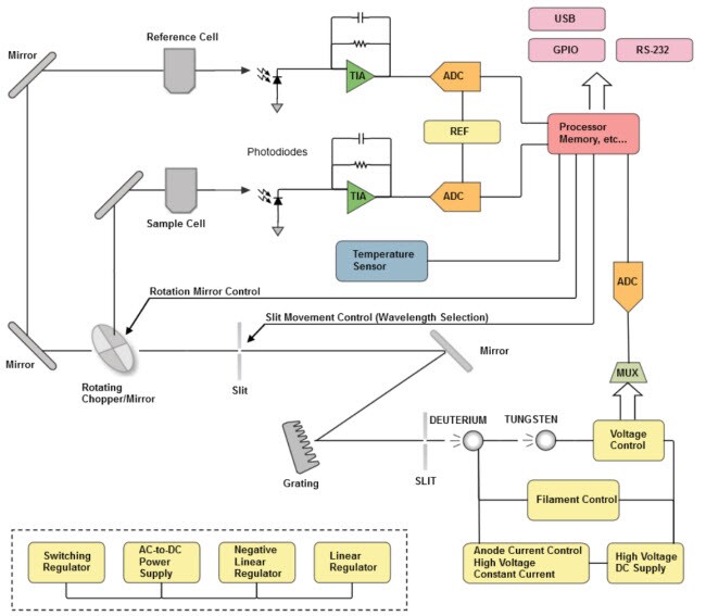
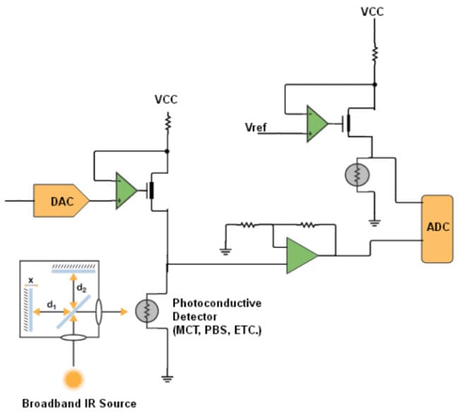
選擇影像以檢視方塊圖及相關產品。


|
化學分析
ADI提供多種低功率、高效能IC解決方案,適用於可攜式與桌上型化學分析儀。ADI的先進ADC、放大器、DAC及處理器產品組合,可協助設計人員最佳化定量與定性儀器的效能。 探索ADI的化學分析訊號鏈。 化學分析程序 化學分析可細分為三個不同的程序:分離、鑑定及定量,每個程序皆代表不同的儀器類型。
- 分離技術通常涉及使用壓力(用於液體)或載體氣體(用於氣體),將化合物分離為組成成分。應用範圍包括氣相層析法(GC)與液體層析法。
- 鑑定技術利用光源檢測哪些波長被化合物的成分吸收或放射。應用範圍包括UV/VIS、Raman及紅外線光譜法。
- 定量技術通常涉及游離粒子,並透過電流/磁場將其射入離子偵測器,較重的離子的偏轉程度會小於較輕的離子,而這種技術通常用於測量質荷比。
有些系統會結合分離與鑑定或定量階段,或結合所有階段。例如,氣相或液體層析系統會內建光源與偵測器(光譜法),因此亦可在分離之後鑑定化合物。有些層析系統會結合質譜系統,可執行三個階段的所有作業。 |
|
 |
發佈日期: 2014-01-21
| 更新日期: 2022-03-11