Analog Devices Inc. LT3001 Isolated Flyback Converters
Analog Devices Inc. LT3001 36V 4W Isolated Flyback Converters are designed to sample isolated output voltage directly from the primary-side flyback waveform, eliminating the need for third winding or an opto-isolator for regulation. The output voltage is programmed with a single external resistor. Internal compensation and soft-start also reduce external component count. The boundary mode operation offers a small magnetic solution with excellent load regulation, and the low ripple burst mode operation provides high efficiency at light load while minimizing the output voltage ripple. Analog Devices Inc. LT3001 36V 4W Isolated Flyback Converters operate from an input voltage range of 4V to 36V and can deliver up to 4W of isolated output power in a five-lead TSOT-23 package.Features
- 4V to 36V input voltage range
- 1.2A, 65V internal DMOS power switch
- Low quiescent current
- Boundary mode operation at heavy load
- Low-ripple burst mode operation at light load
- Minimum load <0.5% (typical) of full output
- VOUT set with a single external resistor
- No transformer third winding or opto-isolator required for regulation
- Accurate EN/UVLO threshold and hysteresis
- Internal compensation and soft-start
- Output short-circuit protection
- 5-lead TSOT-23 package
Applications
- Isolated telecom
- Automotive
- Industrial
- Medical power supplies
- Isolated auxiliary / housekeeping power supplies
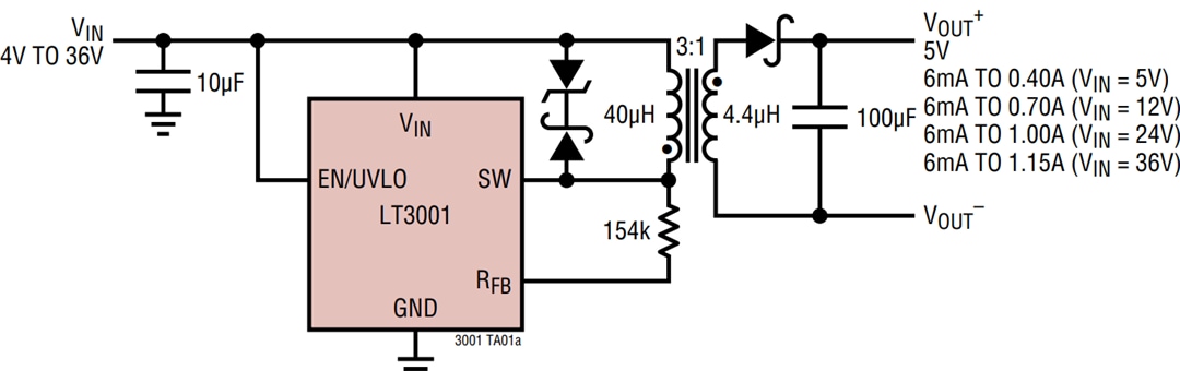
Typical Application Circuit
Package Outline
發佈日期: 2019-10-03
| 更新日期: 2024-03-12
