Linear Technology LT384x Synchronous Regulator Controllers

Linear Technology/Analog Devices LT384x
同步調節控制器

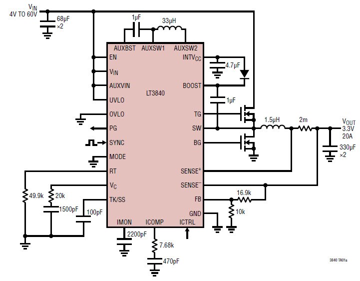
Linear Technology/Analog Devices LT384x同步調節控制器為可在2.5V至60V供電範圍下作業的高電壓降壓控制器。LT384x具有低靜態電流,設定為使用者可選的叢發模式運作時,其電流可幫助電池供電系統提高輕負載下的效率,進而延長運作時間。LT384x使用恆定頻率的電流模式架構,其大型N通道閘極驅動器可驅動多個低RDS(ON) MOSFET,適用於高電流應用。

產品特色
  • 2.5V至60V寬輸入範圍
  • 7.5V MOSFET整合式降壓升壓供電
  • 閘極驅動器
  • 可編程恆定電流作業,含電流監控輸出
  • 75μA,12VIN至3.3VOUT 低IQ
  • 可選擇低輸出漣波叢發模式®運作
  • VOUT最高至60V
  • 50kHz至1MHz可調整並同步
  • 內部OVLO保護,輸入瞬態最高80V

  • 精準的輸入過電壓和低電壓閾值
  • 可設定軟啟動,含電壓追蹤
  • 電力良好和輸出OVP
  • 28導線TSSOP及38導線4×6mm QFN封裝

應用
  • 汽車電源供應
  • 工業系統
  • 分散式DC電力系統
典型應用
Typical Applications
eNews
  • Linear Technology / Analog Devices
發佈日期: 2017-05-19 | 更新日期: 2022-04-13