Analog Devices Inc. LT3966四通道升壓LED驅動器
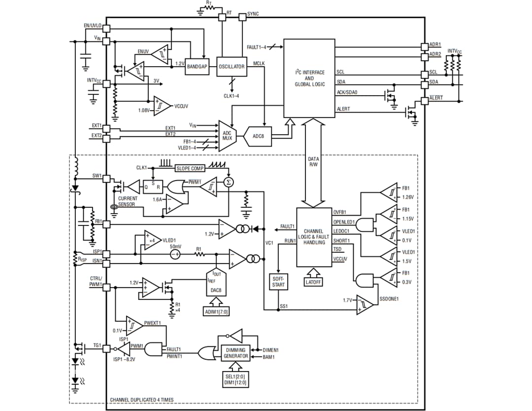
Analog Devices Inc. LT3966四通道升壓LED驅動器是一種具有I2C可程式性與板載ADC的4通道、單片式升壓驅動器。每個通道提供一個60V電流模式升壓轉換器(附带一個內部1.6A DMOS電源開關),且具有內部及外部類比及PWM調光功能。I2C可程式功能包括一個13位(8192:1)數位電流感應生成器、8位類比調光DAC,以及靈活的故障報告及處理。整合式8位ADC使LT3966可測量每個通道的輸出電壓及輸出電流,以及晶片輸入電壓及兩個外部測量值。此外,每個通道的獨立關機及待機控制為多拓撲結構應用提供靈活的解決方案。Analog Devices Inc. LT3966四通道升壓LED驅動器採用熱增強型6mm x 6mm QFN40封裝。
特點
- 四個獨立DC-DC通道
- I2C可程式化
- 8192:1全彩PWM™調光
- 由DAC調整的8位元類比調光接腳
- 11通道、8位元ADC,具有2個外部輸入
- 1.6A、60V內部DMOS開關
- 3V至60V輸入電壓範圍
- 輸出電壓和電流監控至60V
- 高側PMOS斷開和PWM開關驅動器
- 具有選頻率同步的、可調節的300kHz至4MHz頻率範圍
- 操作溫度範圍
- LT3966E:-40°C至+125°C
- LT3966J:-40°C至+150°C
- 熱增強型6mm x 6mm QFN40封裝
- 正在進行AEC-Q100認證
應用
- 背光
- 抬頭顯示器
典型應用電路
結構圖
發佈日期: 2020-11-09
| 更新日期: 2024-12-02
