兩個輸出均可在0.1 Hz至10 Hz頻率範圍內提供0.05%的初始精確度、10 ppm/°C的溫度漂移,和1.5 ppm的雜訊。兩個輸出可提供出色的供應抑制,在寬廣的作業範圍下使用1 μF至50 μF電容器可維持穩定的效能。LT6658適合使用其中一個輸出驅動高解析度ADC或DAC的參考輸入,同時用第二個輸出供應電源給其他裝置。
特點
- 雙輸出追蹤參考
- 每個輸出的設定範圍:2.5V至6V
- 輸出1:150 mA源極/20 mA汲極
- 輸出2:50 mA源極/20 mA汲極
- 低漂移:
- A級:10 ppm/°C(最大值)
- B級:20 ppm/°C(最大值)
- 高精準度:
- A級:±0.05%(最大值)
- B級:±0.1%(最大值)
- 低雜訊:1.5 ppmP-P(0.1 Hz至10 Hz)
- 廣大的運作電壓範圍,最高至36V
- 負載調節:0.1ppm/mA
- AC PSRR:96 dB(於10 kHz下)
- 輸出包含凱文感測連接
- 過熱關機
- 每個輸出各有獨立的供電腳位
- 可用的輸出電壓選項:1.2V、1.8V、2.5V、3V、3.3V、5V。所有選項皆可調整
- 提供外露焊盤封裝MSE16
應用
- 含ADC/DAC的微控制器應用
- 資料擷取系統
- 汽車控制與監視
- 精準低雜訊穩壓器
- 儀器與製程控制
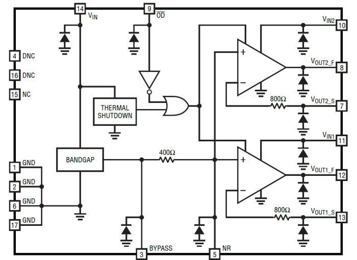
方塊圖
發佈日期: 2017-04-28
| 更新日期: 2025-02-05

