Analog Devices Inc. LTC388x降壓式控制器

Analog Devices Inc. LTC388x降壓式控制器是雙路多相直流-直流同步降壓型開關穩壓器控制器。LTC388x裝置具有基於I2C並與PMBus相容的串列介面。這些控制器採用恒頻電流模式架構,具有高電壓輸入和輸出能力。這些裝置還具有可程式設計回路補償功能,並由具有圖形化使用者介面 (GUI) 的LTpowerPlay™軟體發展工具提供支援。

特點

  • 與PMBus/I2C相容的串列介面
  • 遙測回讀包括VIN、IIN、VOUT、IOUT、溫度和故障
  • 可程式設計電壓、電流限制、數位軟啟動/停止、排序、裕度、OV/UV/OC、頻率及控制迴路補償
  • 整個溫度範圍內的輸出誤差小於±0.5%
  • 整合的16位元ADC和12位元DAC
  • 整合的高側電流感測放大器
  • 帶ECC和故障記錄功能的內部EEPROM
  • 整合式N通道MOSFET閘極驅動器
  • 電源轉換
    寬VIN範圍:5V至60V
  • VOUT0、VOUT1範圍:1V至40V
  • 類比電流模式控制
  • 精確PolyPhase®均流,適用於多達6相(85kHz至500kHz)
  • 採用52腳位 (7mm × 8mm) QFN封裝

應用

  • 電訊、數位通訊和存儲系統
  • 工業和負載點應用

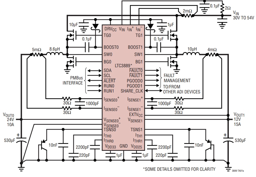
典型應用

Analog Devices Inc. LTC388x降壓式控制器
發佈日期: 2018-12-11 | 更新日期: 2023-06-06