LTC4124內含NTC輸入,能確保在安全溫度下充電,也包含電池低電量斷開,可避免因過度放電造成電池損壞。
LTC4124具備小巧的2 mm x 2 mm LQFN(四側無引腳扁平)封裝和最少的外接元件數,是需要小型解決方案的低功耗可攜式應用的理想選擇。
特點
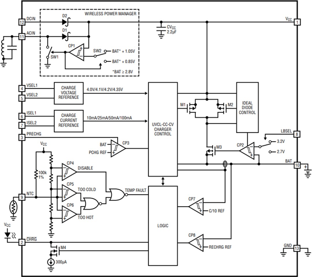
- 完整的無線電力接收器、鋰離子充電器和PowerPath™控制器
- 無線輸入電源控制及整流
- 寬頻無線充電頻率:DC至10 MHz以上
- 可透過腳位選擇充電電流:10mA/25mA/50mA/100mA
- 可透過腳位選擇充電電壓:4.0V/4.1V/4.2V/4.35V
- 可透過腳位選擇電池低電量斷開:2.7V/3.2V
- 斷開/運送模式下,電池汲極電流為零
- 可透過腳位選擇啟用電池低電量時的預充電電流
- NTC輸入確保溫度合格充電
- 安全充電中斷計時器
- 輕巧的整體解決方案尺寸,只需少量外接元件
- 小尺寸的熱強化LQFN-12封裝
- 封裝尺寸:2mm × 2mm
- 符合RoHS和WEEE標準
應用
- 醫療用無線感測器
- 軍用穿戴式裝置
- 高階無線頭戴裝置
- 支援藍牙連線的串流頭戴裝置
- 虛擬實境頭戴裝置
- 高階遙控器
- 物聯網 (IoT) 裝置
其他資源
具備最佳的電力傳輸與安全功能,完整高效率的100 mA無線充電解決方案
LTC4124是一款高效能的100 mA無線鋰離子充電器接收器,需要的外接元件數量少,且解決方案整體尺寸小巧。搭配LTC4125運作,可提供安全高效率的無線充電環境。
方塊圖
典型應用電路
封裝圖
發佈日期: 2019-03-28
| 更新日期: 2023-08-22

