Analog Devices Inc. LTC7060半橋驅動器
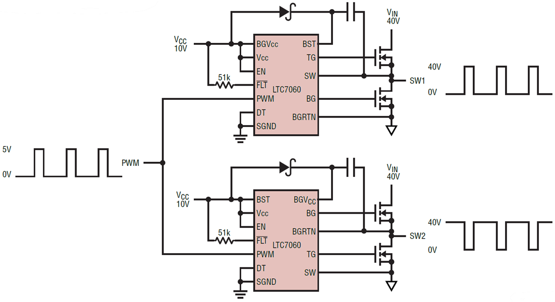
Analog Devices LTC7060半橋驅動器採用半橋配置,可驅動N通道MOSFET,電源電壓高達100V。它具有獨立於電源的三態PWM輸入邏輯。獨特的浮動架構使該柵極驅動器能夠穩定輸出,對接地雜訊不敏感。對稱設計允許半橋開關節點反向或不反向輸入邏輯。具有0.8Ω下拉與1.5Ω上拉能力,強輸出可輕鬆驅動高壓MOSFET的大柵極電容,過渡時間非常短。可調節的導通與關斷延遲可實現系統優化,從而提高效率與可靠性。適應式擊穿保護可防止由MOSFET交叉傳導引起的電流。出現電壓過低情況時,VCC電源與浮動驅動器電源上的電壓過低鎖定 (UVLO) 電路會關閉相應的外部MOSFET並下拉FLT腳位。特點
- 獨特的對稱浮動柵極驅動器架構
- 高抗雜訊性,可承受輸入與輸出接地之間±10V接地差
- 100V最大輸入電壓,與IC電源電壓VCC無關
- 作業電壓:6V至14VVCC
- 柵極驅動器電壓:4V至14V
- 0.8Ω下拉、1.5Ω上拉,實現快速導通/關斷
- 適應式擊穿保護
- 可程式停滯時間
- 附帶使能腳位的三態PWM輸入
- VCC UVLO/OVLO與浮動電源UVLO
- 驅動雙路N通道MOSFET
- 開漏故障指示器
- 提供熱增強型12腳位MSOP
- 正在進行AEC-Q100汽車類認證
應用
- 汽車與工業電源系統
- 電訊電源系統
- 半橋與全橋轉換器
典型應用
發佈日期: 2020-04-14
| 更新日期: 2024-09-26
