Analog Devices Inc. LTC7063半橋驅動器

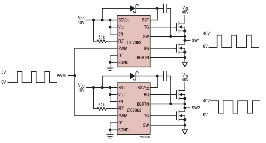
Analog Devices Inc.  LTC7063半橋驅動器以半橋組態驅動兩個N通道MOSFET,最高供電電壓可達140V。高側與低側驅動器通過提供瞬態抗擾性與雜訊,可以用不同的接地參考驅動MOSFET 。因爲有強大的1.5Ω 上拉和0.8Ω 下拉MOSFET,所以可以使用大型閘極電容高電壓MOSFET。LTC7063驅動器具備三態脈衝寬度調變 (PWM) 輸入、可調整開/關延遲、 擊穿保護,以及 漏極開路故障指示器。LTC7063半橋驅動器工作在-40°C至+150°C溫度範圍、400µA供電電流、140V最大輸入電壓,以及6V至14V IC工作電壓範圍。LTC7063驅動器非常適合用於汽車與工業電源系統、電信電源系統,以及半橋與全橋轉換器。

特點

  • 獨特的對稱浮式閘極驅動器架構
  • 輸入與輸出接地的差異
  • 自適應擊穿保護
  • 可程式空檔時間
  • 三態PWM輸入(含已啟用腳位)
  • VCC UVLO/過電壓鎖定 (OVLO) 及浮動電源欠壓鎖定 (UVLO)
  • 驅動雙N通道MOSFET
  • 漏極開路故障指示器
  • 可提供熱強化的12引缐MSOP封裝

規格

  • 6V至14V IC工作電壓範圍
  • 4V至14V閘極驅動器電壓範圍
  • -0.3V至15V VCC供電電壓範圍
  • 0.8Ω下拉、1.5Ω上拉,實現快速開/關
  • 400µA電源電流
  • 140V最大輸入電壓
  • 150V絕對最大電壓
  • -40°C至+150°C結工作溫度範圍
  • -65°C至+150°C儲存溫度範圍

應用

  • 汽車與工業電源系統
  • 電信電源系統
  • 半橋與全橋轉換器

方塊圖

結構圖 - Analog Devices Inc. LTC7063半橋驅動器

應用電路圖

應用電路圖 - Analog Devices Inc. LTC7063半橋驅動器
發佈日期: 2023-05-08 | 更新日期: 2023-07-17