本裝置具備極低的無負載靜態電流,可延長電池供電系統的運行時間。OPTI-LOOP補償允許在寬廣的輸出電容和ESR值範圍內對瞬態回應最佳化。MODE腳位可於輕負載時在叢發模式運作、脈衝跳躍模式或連續電感器電流模式之間進行選擇。LTC7804亦具有展頻運作特性,可大幅降低輸入和輸出電源上的峰值輻射與傳導雜訊,使其更容易符合電磁干擾 (EMI) 標準。
特點
- 可實現最高效率和減少散熱的同步運作
- 4.5V至40V,寬廣的VIN範圍,啟動後可用低至1V的電源運作
- 輸出電壓高達40V
- 低運作IQ:14 μA
- 展頻運作
- 同步MOSFET的穿透/100%工作週期能力
- RSENSE或電感器DCR電流感測
- 可設定固定頻率:100 kHz至3 MHz
- 可鎖相頻率:100 kHz至3 MHz
- 輕負載時可在連續、脈衝跳躍或低漣波叢發模式 (Burst Mode®) 運作之間選擇
- 低關機IQ:1.2 μA
- 經過熱強化的16腳位、3 mm × 3 mm QFN和MSOP封裝
應用
- 汽車與公共運輸
- 工業
- 軍事/航空電子
- 電信
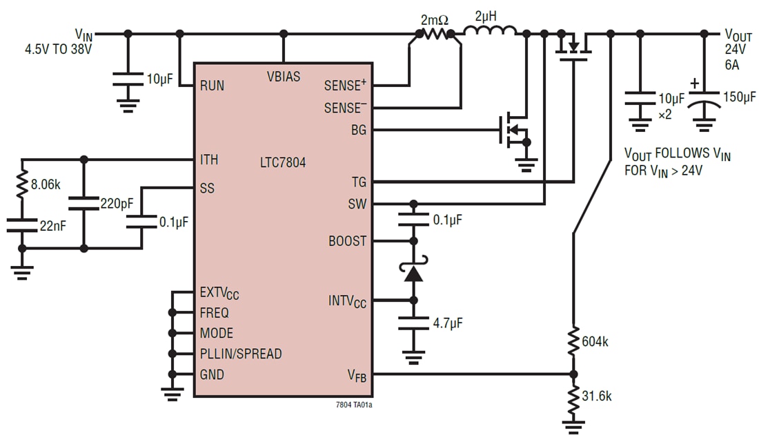
典型應用
發佈日期: 2020-01-31
| 更新日期: 2024-08-30

