Analog Devices Inc. LTC7811 Triple Output Buck/Buck/Boost Controller

Analog Devices LTC7811 Triple Output Buck/Buck/Boost Controller is a high-performance triple output (buck/buck/boost) DC/DC switching regulator controller that drives all N-channel power MOSFET stages. Its constant frequency current mode architecture allows a phase-lockable switching frequency of up to 3MHz. The LTC7811 operates from a wide 4.5V to 40V input supply range. When biased from the output of the boost converter or another auxiliary supply, the LTC7811 can operate from an input supply as low as 1V after start-up.

The very low no-load quiescent current extends operating run time in battery-powered systems. OPTI-LOOP® compensation allows the transient response to be optimized over a wide range of output capacitance and ESR values. The LTC7811 features a precision 0.8V reference for the bucks, a 1.2V reference for the boost, and a Power Good output indicator.

The Analog Devices LTC7811 additionally features spread-spectrum operation, which significantly reduces the peak radiated and conducted noise on both the input and output supplies, making it easier to comply with electromagnetic interference (EMI) standards.

Features

  • Dual synchronous Buck plus single Boost controllers
  • Low operating IQ
    • 14μA (14V to 3.3V, Channel 1 On)
  • Outputs remain in regulation through cold crank down to 1V input supply voltage
  • 4.5V to 40V wide bias input voltage range
  • Buck output voltages up to 40V
  • Boost output voltage limited only by external components
  • Spread-Spectrum operation
  • RSENSE or DCR current sensing
  • Low battery indicator for automotive applications
  • Programmable fixed frequency (100kHz to 3MHz)
  • Phase-lockable frequency (100kHz to 3MHz)
  • Selectable continuous, pulse-skipping, or low ripple Burst Mode® operation at light loads
  • Boost channel current monitor output
  • 1.5μA low shutdown IQ
  • Small 40-lead 6mm × 6mm QFN package
  • AEC-Q100 automotive qualification in progress

Applications

  • Automotive and transportation
  • Industrial
  • Military/avionics

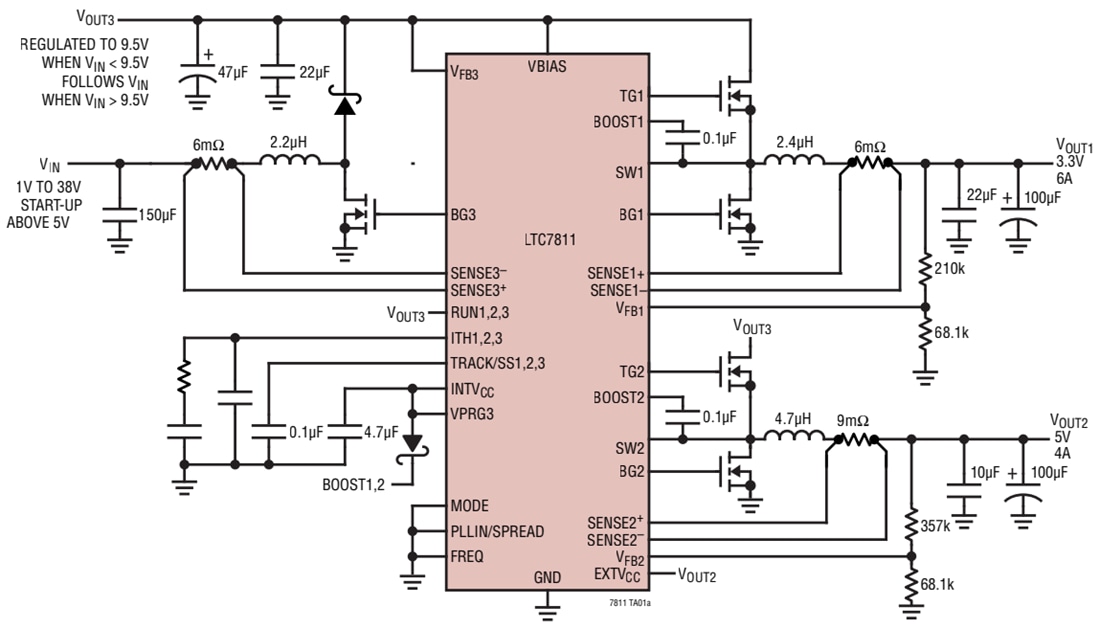
Typical Application

Application Circuit Diagram - Analog Devices Inc. LTC7811 Triple Output Buck/Buck/Boost Controller
發佈日期: 2021-06-28 | 更新日期: 2022-03-11