Analog Devices Inc. LTC7818 Triple Output Synchronous Controller
Analog Devices Inc. LTC7818 Triple Output Synchronous Controller is a high-performance synchronous DC-DC switching regulator controller that drives all N-channel power MOSFET stages. A constant frequency current mode architecture allows a phase-lockable switching frequency of up to 3MHz. The LTC7818 operates from a wide 4.5V to 40.0V input supply range. When biased from the output of the boost converter or another auxiliary supply, the LTC7818 can operate from an input supply as low as 1V after start-up.The very low no-load quiescent current extends operating run time in battery-powered systems. OPTI-LOOP® compensation optimizes the transient response over a wide range of output capacitance and ESR values. The LTC7818 features a precision 0.8V reference for the bucks, a 1.2V reference for the boost, and a power-good output indicator. The LTC7818 additionally features spread-spectrum operation, which significantly reduces the peak radiated and conducted noise on both the input and output supplies, making it easier to comply with electromagnetic interference (EMI) standards.
The Analog Devices Inc. LTC7818 Triple Output Synchronous Controller is available in a 6mm x 6mm QFN-40 package.
Features
- Dual buck plus single boost synchronous controllers
- Low operating IQ - 14μA (14V to 3.3V, channel 1 on)
- Outputs remain in regulation through cold crank down to a 1V input supply voltage
- Wide 4.5V to 40V bias input voltage range
- Buck and boost output voltages up to 40V
- Spread spectrum operation
- RSENSE or DCR current sensing
- 100% duty cycle for the boost synchronous MOSFET
- 100kHz to 3MHz programmable fixed frequency range
- 100kHz to 3MHz phase-lockable frequency range
- Selectable continuous, pulse-skipping, or low ripple burst mode operation at light loads
- Boost channel current monitor output
- 1.5μA low shutdown IQ
- Small 40-lead 6mm x 6mm QFN package
Applications
- Automotive and transportation
- Industrial
- Military and avionics
Videos
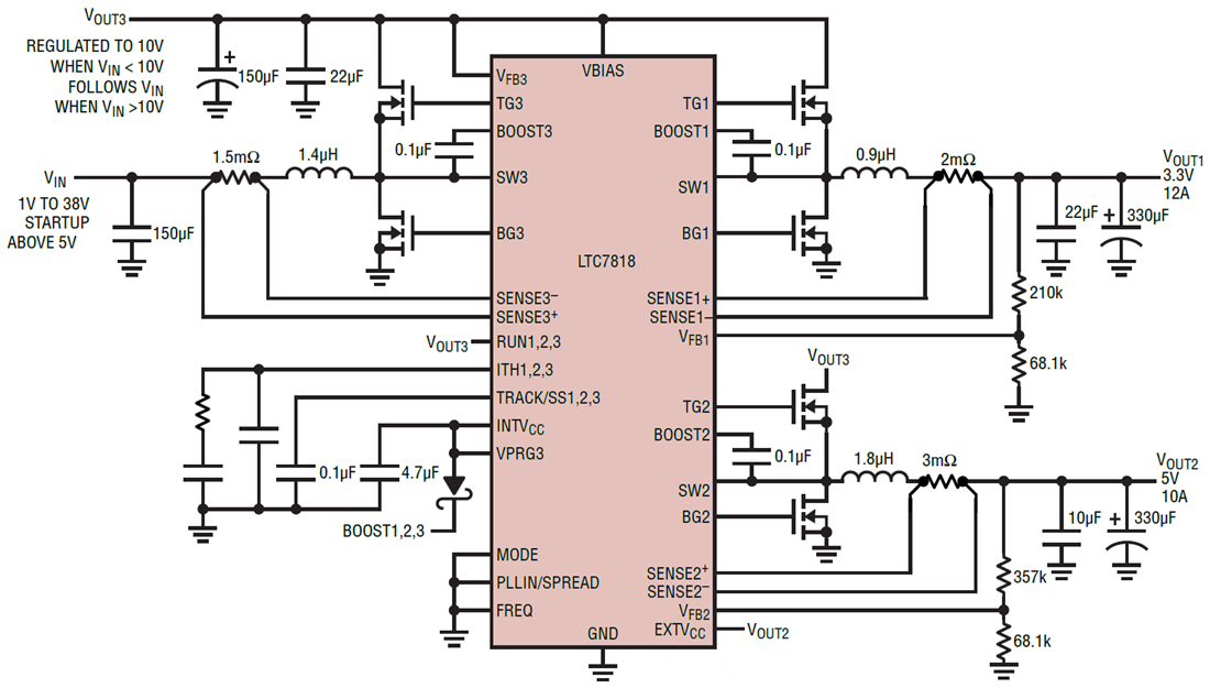
Typical Application
發佈日期: 2020-01-03
| 更新日期: 2024-08-14
