ADI LTC7890/1同步降壓控制器支援內部智能自舉開關,可防止BOOST腳位到SW腳位高側驅動器電源在停滯時間內過度充電,從而保護頂部GaN FET的柵極。此外,LTC7890/1在內部最佳化兩個開關邊緣上的柵極驅動器時序,以提供智能的近零停滯時間,從而顯著提高效率並允許高頻操作,即使在高輸入電壓下也是如此。LTC7890/1上的柵極驅動電壓從4V到5.5V精確調整,以最佳化效能並啟用不同的GaN FET甚至邏輯電平MOSFET。
LTC7890採用40引線 (6mm × 6mm) 可濕潤側翼QFN封裝,而LTC7891採用28引線 (4mm × 5mm) 可濕潤側翼QFN封裝。
特點
- GaN驅動技術針對GaN FET進行了全面最佳化
- 4V至100V寬VIN範圍
- 0.8V ≤VOUT ≤60V寬輸出電壓範圍
- 無需捕獲、箝位或自舉二極體
- 內部智能自舉開關可防止高側驅動器電源過度充電
- 內部最佳化的智能近零停滯時間或電阻可調停滯時間
- 分離輸出柵極驅動器,可調節開啟和關閉驅動器強度
- 精確可調的驅動器電壓和UVLO
- 5μA(48VIN至5VOUT)低作業IQ
- 可程式頻率(100kHz至3MHz)
- 可鎖相頻率:100kHz至3MHz
- 擴頻頻率調製
- 封裝
- 40引線(6mm × 6mm)可濕潤側翼QFN封裝(LTC7890)
- 28引線(4mm × 5mm)可濕潤側翼QFN封裝(LTC7891)
應用
- 工業電力系統
- 軍用航空電子設備和醫療系統
- 電訊電源系統
影片
效率及功率損耗與負載電流的關係
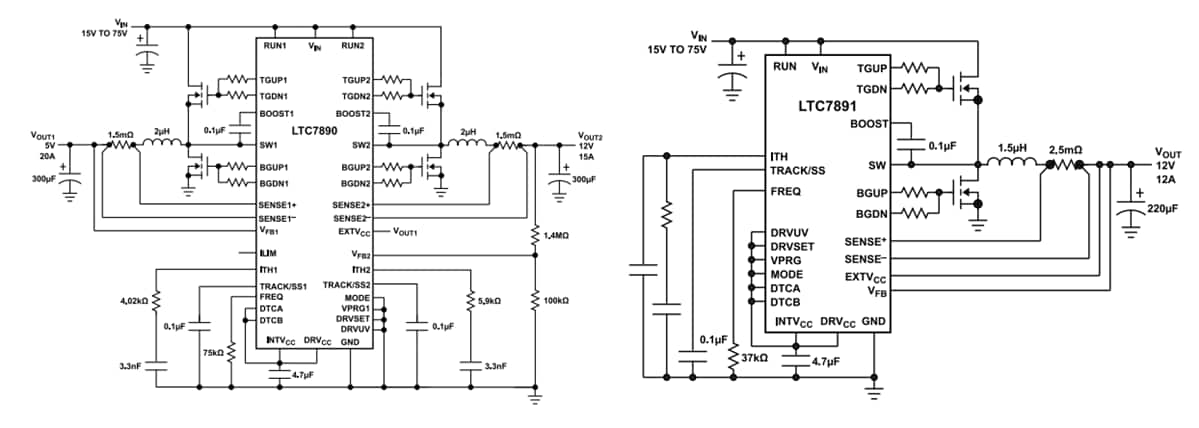
典型應用電路
發佈日期: 2022-06-02
| 更新日期: 2025-01-28

