LTM4691在強制連續模式下運行,用於低雜訊脈衝跳過模式或突發模式操作,以在輕負載下實現高效率。典型的降壓切換頻率為2MHz,可同步為1MHz至3MHz。高切換頻率和電流模式架構可對線路及負載變化實現很快的瞬時回應,且不會犧牲穩定性。
其他特點包括精確運行閾值、PGOOD訊號、輸出過電壓保護、熱關機及輸出短路保護。LTM4691無鉛並符合RoHS規定。
特點
- 極小的表面貼片、小尺寸3mm x 4mm x 1.18mm LGA封裝
- 2.25V至3.6V輸入電壓範圍
- 雙路2A DC輸出電流
- ±1.5%總輸出電壓調節
- 電流模式控制、快速瞬態反應
- 外部頻率同步
- 180°異相運行
- 電源良好指示燈
- 可選模式
- 脈衝跳躍模式
- 突發模式操作
- 強制連續模式
- 內部軟啟動
- 內部補償
- 過電壓、過電流及過熱保護
- 無鉛並符合RoHS規定
應用
- 電訊及網路
- 工業設備
- 負載點(PoL)調節
- FPGA、ASIC內核電源
典型應用電路
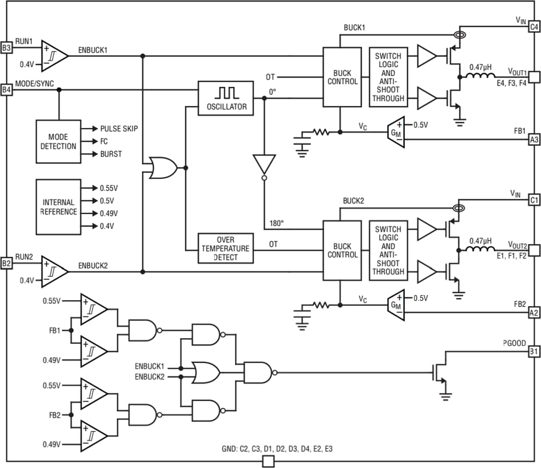
結構圖
發佈日期: 2020-06-01
| 更新日期: 2024-10-03

