Analog Devices / Maxim Integrated MAX17614理想二極體/電源選擇器
Analog Devices MAX17614理想二極體/電源選擇器可為系統提供可調節的保護邊界,防止超出+60V至-65V範圍的正負輸入電壓故障以及超過3A的輸出負載電流。MAX17614包含兩個串聯的內部nFET,具有130mΩ(典型值)低累積RON 。nFET實現了理想二極體功能,可提供反向輸入電壓和反向電流保護,並提高了系統效率。輸入欠壓保護可在4.5V和59V之間設定,而過壓保護可在5.5V和60V之間獨立設定。MAX17614的內部默認UVLO上升閾值設置為4.2V(典型值)。ADI MAX17614理想二極體/電源選擇器有助於中央監控系統透過EN腳位來啟用或停用裝置。該功能可產生開關操作,打開或關閉連接負載的電源。
透過SETI至GND連接的電阻器編程設置電流限值,從而限制通過裝置的電流。電流限制可以在0.15A至3A之間設定。當MAX17614電流達到或超過設定的電流限值時,內部nFET Q2將電流限制在設定的限值內。此裝置提供三種限流模式:自動重試、連續和閉鎖。SETI腳位也顯示有關GND的電壓,該電壓與正常操作下的裝置電流成正比。類比數位轉換器可以讀取監控系統中SETI腳位或ADC上的電壓,以記錄瞬時裝置電流。
MAX17614選擇器包括FLAG和UVOV通訊訊號,以演示不同的操作和故障訊號。通訊訊號腳位為漏極開路,需要外接上拉電阻,以獲得適當的系統接口電壓。MAX17614具有內部熱關斷保護,可防止極端功耗。
特點
- 理想二極體操作
- 快速反向電流阻斷保護 (140ns)
- 無縫電源切換
- 強大的保護可減少系統停機時間
- +4.5V至+60V的寬輸入電壓範圍
- 熱插拔耐受性高達35V輸入電源,無需瞬時電壓抑制器 (TVS)
- 負輸入容差為-65V
- 低RON 為130mΩ(典型值)
- 熱關斷保護
- 可編程開機消隱時間
- 擴展溫度範圍為-40°C至+125°C
- 彈性的設計選項可實現重複使用並減少重新鑑定
- 可調式輸入欠壓鎖定 (UVLO) 和過壓鎖定 (OVLO) 閾值
- 在整個溫度範圍內,具有0.15A至0.3A(精度為+3.6%和-3.3%)以及0.3A至3A(精度為±3.3%)正向可編程限制
- 可編程限流故障響應,具有自動重試、連續和閉鎖模式
- UVOV和FLAG內建故障指示訊號
- 節省電路板空間並減少外部BOM數量
- 20腳位、4mm x 4mm、TQFN-EP封裝
- 整合式背對背nFET
應用
- 小型總體解決方案尺寸
- 更快響應時間
- 精密限流精度
影片
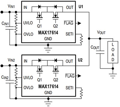
簡易應用圖
腳位說明
發佈日期: 2023-07-28
| 更新日期: 2024-12-10
