Analog Devices Inc. MAX22194 Quad Industrial Sink/Source Digital Input

Analog Devices Inc. MAX22194 Quad Industrial Sink/Source Digital Input translates four industrial 24V or TTL-level inputs to logic-level outputs. The device has a serial interface that allows configuration and reading of serialized data through SPI. The input channels are individually configurable as sinking (p-type) or sourcing (n-type) inputs. Current limiters on each digital input minimize power dissipation while ensuring compliance with the IEC 61131-2 standard. The inputs are individually configurable for Type 1/3, Type 2, TTL, or HTL (high-impedance 24V levels) with a single current-setting resistor. The current sinks or sources can be individually disabled. Every input channel features a programmable glitch/debounce filter. The Analog Devices MAX22194 can be powered from a field supply range from 8V up to 36V for sink/source operation and has an integrated 5V linear regulator that can provide up to 20mA of load current.

Features

  • Software configurable
    • 4x inputs individually configurable as sink or source
    • Type 1/3, Type 2, TTL, and Hi-Z (HTL) modes
    • Wide 0.5mA to 6.75mA resistor-settable accurate input current range
    • Programmable glitch filters
    • Extensive diagnostics (supply voltage monitoring, temperature alarms, PCB fault alarms, thermal shutdown)
    • Addressable or daisy-chain SPI to reduce isolation channels
  • Low power dissipation
    • Operates from 8V to 36V field supply
    • Low 2mA (maximum) supply current
  • Robust solution
    • IEC 61000-4-2 ESD airgap ±15kV and contact ±8kV with 680Ω minimum pulse resistor at field inputs
    • IEC 61000-4-5 surge ±1.2kV/42Ω with 680Ω minimum pulse resistor at field inputs
    • CRC error detection on SPI
    • -40°C to +125°C operating temperature range
  • Compact solution
    • Integrated 5V, 20mA linear regulator
    • 2.5V to 5.5V logic interface
    • LED driver matrix or GPO outputs
    • 5mm x 5mm 32-pin TQFN package

Applications

  • Programmable logic controllers
  • Factory automation
  • Process control

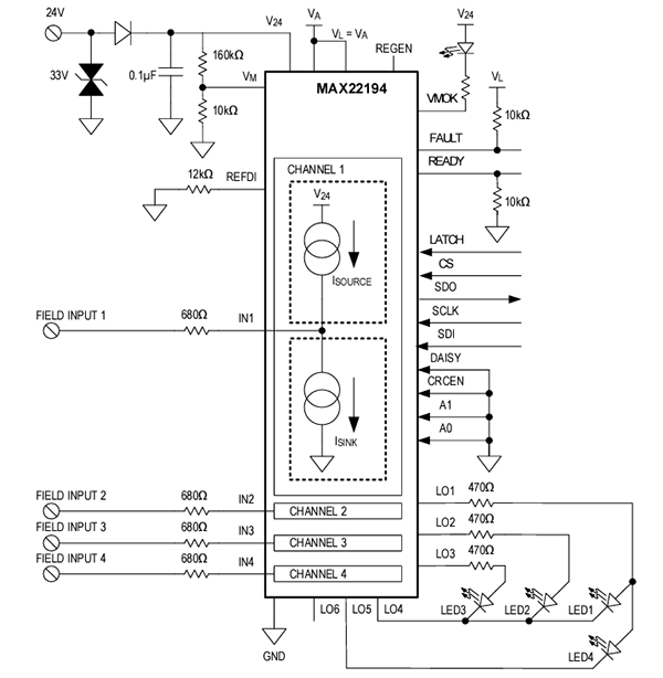
Simplified Application Diagram

Application Circuit Diagram - Analog Devices Inc. MAX22194 Quad Industrial Sink/Source Digital Input

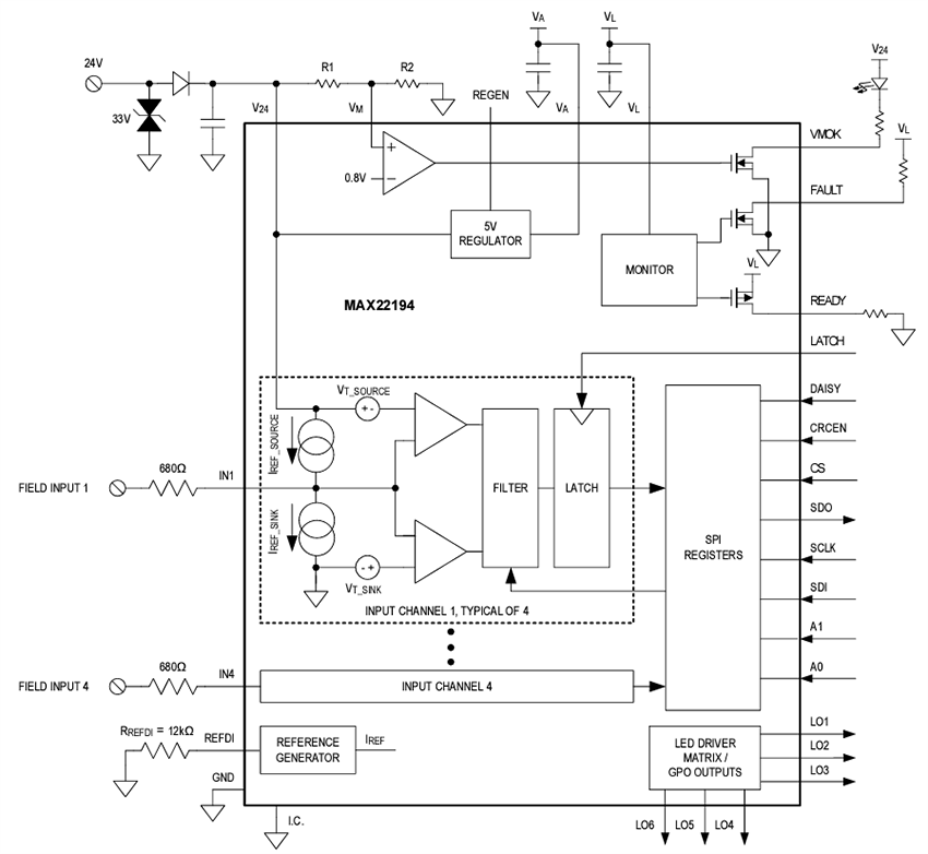
Functional Block Diagram

Block Diagram - Analog Devices Inc. MAX22194 Quad Industrial Sink/Source Digital Input
發佈日期: 2024-09-10 | 更新日期: 2025-01-29