Analog Devices / Maxim Integrated MAX22211 Dual H-Bridge for Motor Drives

Analog Devices MAX22211 Dual H-Bridge offers a dual 36V, 3.8AMAX H-bridge intended to drive two brushed DC motors or a single stepper motor. The H-bridge FETs have very low impedance, enabling high driving efficiency and low heat generation. The typical total RON (high-side + low-side) is 0.25Ω, and each H-bridge can be individually pulse-width modulation (PWM)-controlled employing three logic inputs (DIN1, DIN2, EN).

The ADI MAX22211 provides an accurate current drive regulation (CDR), limiting the start-up current of a brushed DC motor or controlling the phase current for stepper operation. The bridge output current is sensed by a non-dissipative integrated current sensing (ICS). Then, the current is compared with a configurable threshold (ITRIP). When the bridge current surpasses the ITRIP threshold, the MAX22211 implements the decay for a fixed OFF-time (tOFF). Four different Decay methods are featured (Slow Decay, Fast Decay, and two Mixed Decay modes). The non-dissipative ICS eliminates bulky external power resistors, which are generally required for this function, allowing a dramatic space and power saving compared with mainstream applications using external sense resistors.

The MAX22211 is housed in a small 5mm x 5mm TQFN32 package or a 4.4mm x 9.7mm TSSOP28 package.

Features

  • Current ratings per H-Bridge (typical at TA = 25°C)
    • ITRIP_MAX = 3.8A (maximum current setting for internal current drive regulation)
    • IRMS = 2ARMS (recommended maximum RMS current per full bridge)
  • Integrated current drive regulation
    • ICS eliminates bulky external resistors and improves efficiency
    • Current drive regulation monitor output pins (CDRA, CDRB)
    • 4x decay modes are supported (slow decay, fast decay, and two mixed decays)
    • Half Full Scale (HFS) pin to improve current control accuracy in the low current range
  • Two H-Bridges with +36V maximum operating voltage; total RON (high-side + low-side): 250mΩ typical (TA = +25°C)
  • Current sense output (current monitor)
  • Fault indicator pin (FAULT)
  • Low-power mode (Sleep mode)
  • Protections
    • OCP for each individual channel
    • UVLO
    • TSD TJ = +165°C
  • 5mm x 5mm TQFN32 package and 4.4mm x 9.7mm TSSOP28 package options

Applications

  • Stepper-motor drivers
  • Brushed DC motor drivers
  • Solenoid drivers
  • Latched valves

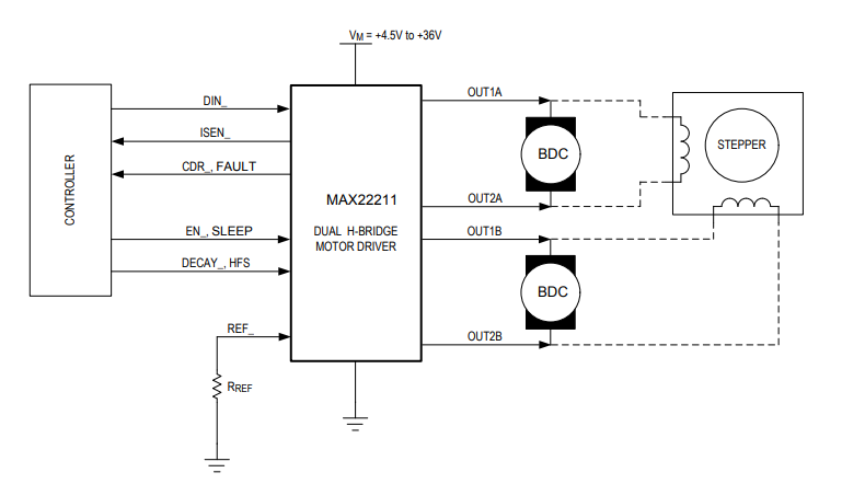
Simplified Block Diagram

Block Diagram - Analog Devices / Maxim Integrated MAX22211 Dual H-Bridge for Motor Drives
發佈日期: 2023-08-29 | 更新日期: 2024-07-11