Analog Devices Inc. MAX31888 Evaluation System
Analog Devices Inc. MAX31888 Evaluation System demonstrates the MAX31888 1-Wire® temperature sensor with alarm function. The MAX31888 EV system includes the MAX31888 evaluation kit (EV kit) and the USB2PMB2 module. Windows® 7/8/8.1/10 -compatible software provides a user-friendly interface that demonstrates the features of the MAX31888.Features
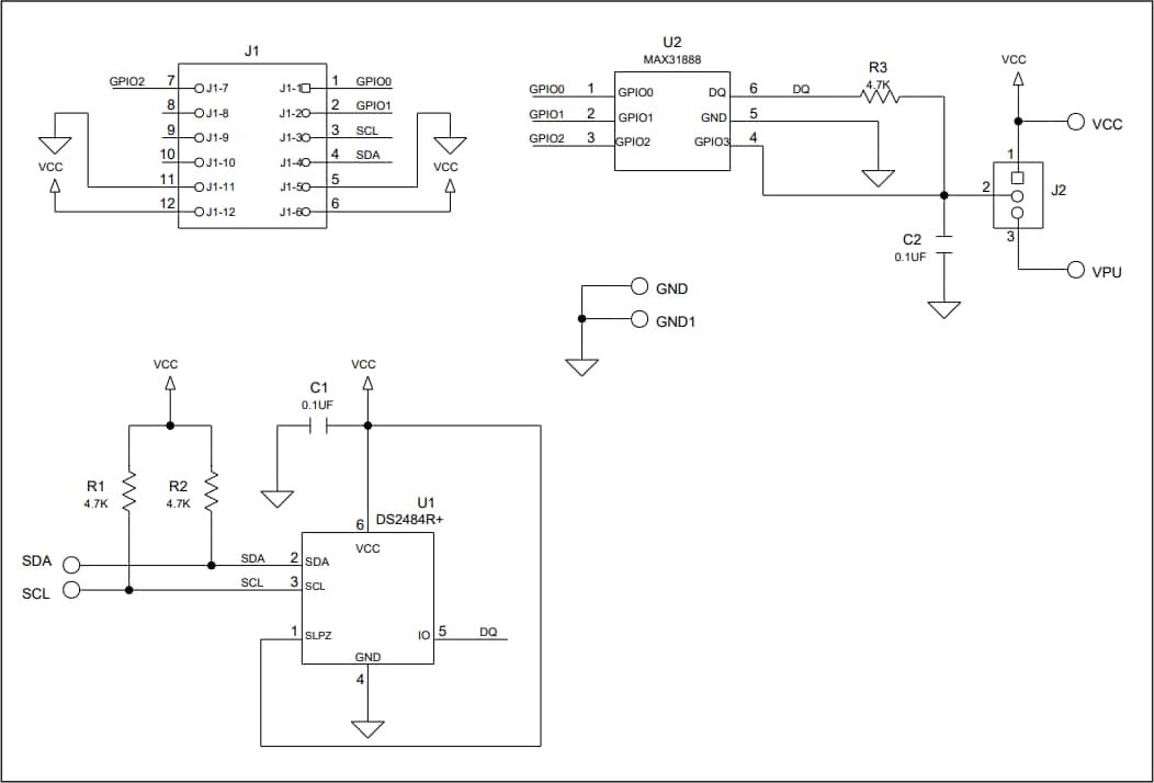
- On-board I2C to 1-wire converter (DS2484)
- Proven PCB layout
- Fully assembled and tested
- Windows 7/8/8.1/10-compatible software
Schematics
發佈日期: 2021-11-30
| 更新日期: 2022-03-11
