Analog Devices Inc. MAX38890AEVKIT Evaluation Kit
Analog Devices Inc. MAX38890AEVKIT Evaluation Kit demonstrates the characteristics of the MAX38890 5A Reversible Buck/Boost Regulators. These regulators transfer power between a supercapacitor and a system supply rail. The MAX38890 regulators are externally programmable for peak charging, maximum supercapacitor voltage, system backup voltage, and backup inductor currents. The MAX38890 charges the supercapacitor with a 2.5A maximum average current when the main battery is present and system voltage is above the charging minimum. Once the supercapacitor is fully charged, the circuit draws 4μA of current while maintaining the supercapacitor in the ready state. Upon primary battery removal, the MAX38890 draws power from the supercapacitor and regulates the system voltage to the set backup voltage with a 5A programmed maximum peak inductor current.Features
- 2.5V to 5.5V system output voltage range
- 0.5V to 5.5V supercapacitor voltage range
- 5A maximum peak inductor current limit for charging and backup modes
- Resistor adjustable VSYS, VCAP voltages
- Resistor adjustable charging and backup currents
- Proven two-layer, 2oz copper PCB layout
- Demonstrates a compact solution size
- Fully assembled and tested
Applications
- Handheld industrial equipment
- Portable devices/computers with a removable battery
- Industrial sensors and actuators
- Aftermarket automotive tracking
Required Equipment
- 1x MAX38890A EV kit
- 1x 6V, 5A DC power supply
- 2x digital multimeters (DMMs)
Overview
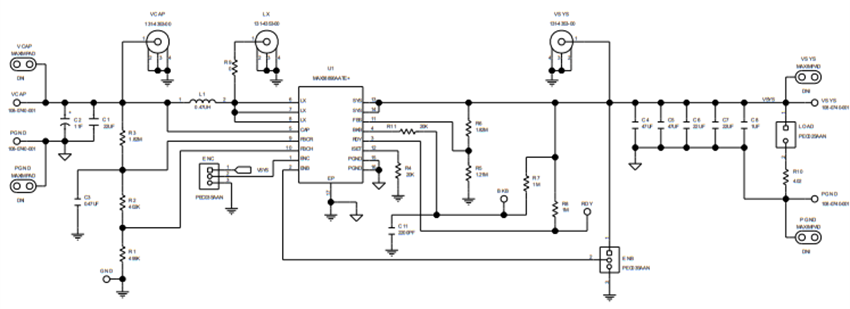
Scematic
Additional Resources
發佈日期: 2023-05-04
| 更新日期: 2023-05-08
