Analog Devices / Maxim Integrated MAXM17572 Himalaya uSLIC降壓電源模組

Analog Devices Inc. MAXM17572 Himalaya uSLIC降壓電源模組是一款高效率的同步Himalaya降壓DC-D電源模組。此電源模組具備整合式控制器、MOSFET、補償元件和電感器(能在寬輸入電壓範圍下作業)。模組採用低矮小巧、12腳位的3.5 mm2 x 2.3 mm uSLIC封裝,可在4.5V至60V的輸入範圍下作業,在0.9V至12V的可程式輸出電壓範圍內供應最高1A的輸出電流。

MAXM17572採用峰值電流模式控制架構,提供可程式開關頻率、RESET輸出電壓監控、可調整的輸入欠壓鎖定,以及可程式的軟啟動。此模組亦具備Hiccup模式過載保護和過熱關機功能。ADI MAXM17572可大幅降低設計複雜度和製造風險,同時提供真正的「隨插即用」供電解決方案,縮短產品上市時間。

特點

  • 易於使用
    • 寬廣輸入範圍:4.5V至60V
    • 可調整輸出:0.9V至12V
    • 反饋準確度:±1.2%
    • 最高輸出電流:1A
    • 內部控制迴路補償
    • 全面採用陶瓷電容器
  • 運作可靠耐用
    • 過熱保護
    • Hiccup過電流保護
  • 溫度範圍
    • 工業環境作業溫度:-40°C至+125°C
    • 接面溫度:-40°C至+150°C
  • 彈性設計
    • PWM作業模式
    • 可調整頻率,支援外部頻率同步(400 kHz至2.2 MHz)
    • 可程式軟啟動
    • 漏極開路電力良好輸出(RESET腳位)
    • 可程式EN/UVLO閾值
    • 輔助自舉供電 (EXTVCC),可改善效率
  • 符合CISPR32 (EN55032) Class B傳導及輻射發射限制

應用

  • 工業電源供應器
  • 分散式供電調節
  • FPGA和DSP負載點穩壓器
  • 基地台負載點穩壓器
  • HVAC與大樓控制

影片

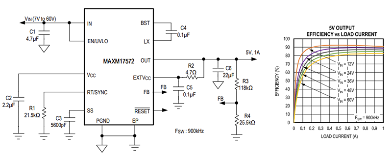
典型應用電路

應用電路圖 - Analog Devices / Maxim Integrated MAXM17572 Himalaya uSLIC降壓電源模組

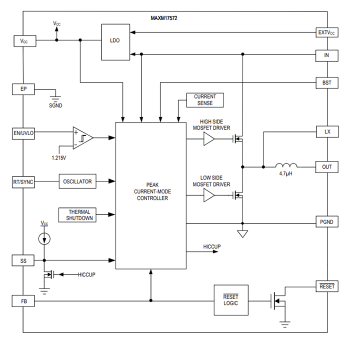
功能方塊圖

結構圖 - Analog Devices / Maxim Integrated MAXM17572 Himalaya uSLIC降壓電源模組
發佈日期: 2023-06-22 | 更新日期: 2023-10-24