Analog Devices / Maxim Integrated DS2478 DeepCover® Automotive Secure Coprocessor
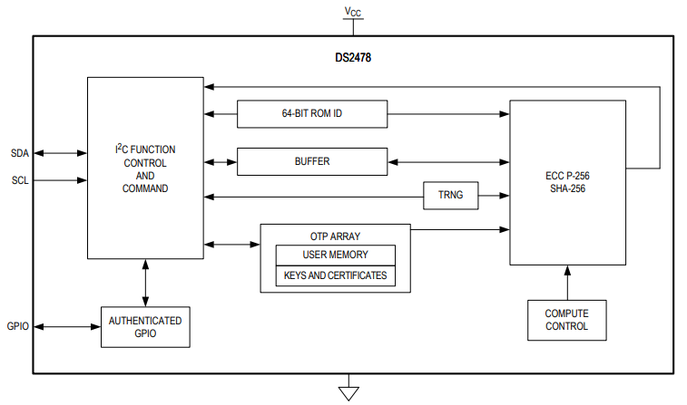
Analog Devices DS2478 DeepCover® Automotive Secure Coprocessor can compute any required HMACs or ECDSA signatures to do any operation on the DS28E40 or DS28C40 ICs. This coprocessor supports multiple asymmetric (ECC P-256) and symmetric (SHA-256) security functions for the DS28E40/DS28C40 ICs. In addition to the security services provided by the hardware-implemented ECC and SHA-256 engines, the device integrates a FIPS/NIST True Random Number Generator (TRNG). The device also integrates a 6Kb of secured OTP (3Kb user, 3Kb keys/secrets), one configurable GPIO pin, and a unique 64-bit ROM identification number (ROM ID).The Analog Devices DS2478 DeepCover embedded security solutions clock sensitive data under multiple layers of advanced security to provide the most secure key storage possible. To protect against device-level security attacks, invasive and noninvasive countermeasures are implemented, including an active die shield, encrypted storage of keys, and algorithmic methods. Typical applications include automotive secure authentication, IoT node crypto-protection, identification and calibration automotive of parts/tools, and secure storage of cryptographic keys for a host controller.
Features
- HW accelerator offloads ECDSA and SHA-256 computations from the host processor:
- FIPS 186 ECDSA P-256 signature and verification
- ECDH key exchange for session key establishment
- ECDSA-authenticated R/W of configurable memory
- FIPS 180 HMAC for bi-directional authentication
- SHA-256 one-time pad encrypted R/W of configurable memory using an ECDH established key
- One GPIO pin with optional authentication control:
- Open Drain, 4mA/0.4V
- Optional SHA-256 or ECDSA-authenticated on/off and state read
- Optional ECDSA certificate to set on/off after multiblock hash for secure boot
- TRNG with NIST SP 800-90B compliant entropy source with function to readout
- Optional chip-generated Pr/Pu key pairs for ECC operations
- 6Kb of One-Time Programmable (OTP) memory for user data, keys, and certificates
- Unique and unalterable, factory-programmed, 64-Bit Identification number (ROM ID)
- Optional input data component to crypto and key operations
- I2C communication up to 1MHz
- 3.3V ±10% supply voltage
- -40°C to 125°C operating temperature range
- 10-Pin, 3mm x 3mm, side-wettable TDFN package
- AEC-Q100 grade 1
Applications
- Automotive secure authentication
- Identification and calibration automotive of parts/ tools/accessories
- IoT node crypto-protection
- Secure authentication of accessories and peripherals
- Secure storage of cryptographic keys for a host controller
- Secure boot or download of firmware and/or system parameters
Block Diagram
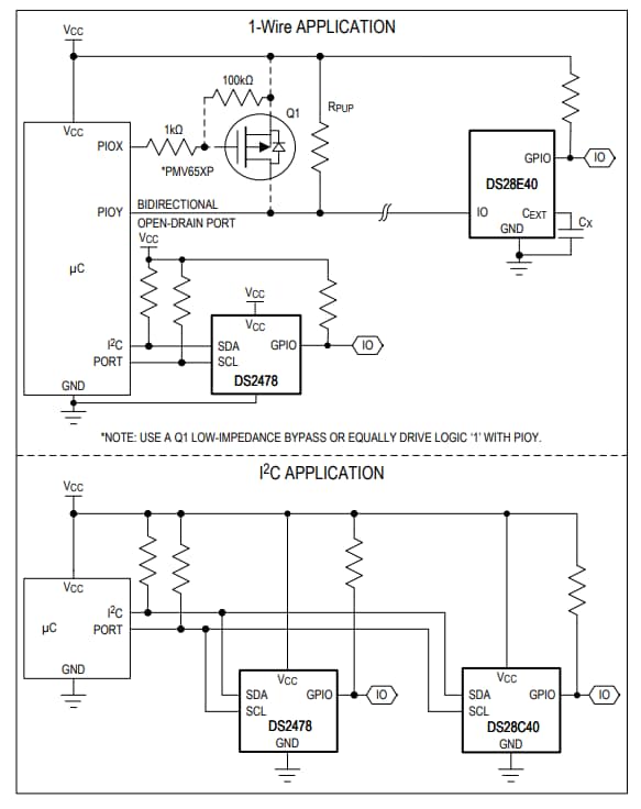
Typical Application Circuit
發佈日期: 2022-04-12
| 更新日期: 2023-04-14
