特點
- 小型解決方案:
- 多達四個600mA保護開關
- 3V至15V輸入電源
- 3V至5.5V服務電源
- 26V電池短路隔離
- 100mA至600mA可調電流限制
- 可選I2C地址
- 小型(4mm x 4mm) 20引腳SWTQFN封裝
- 精度:
- ±8%電流限制精度
- 0.5ms軟啓動
- 0.25ms軟關斷
- 0.3μA關斷電流
- 110mV壓降(300mA時)
- 設計用於安全應用:
- 符合ASIL B/D標準
- VBAT/GND短路診斷
- 差分輸出過壓/欠壓診斷
- 輸入過壓/欠壓診斷
- 透過I2C實現獨立的8位電流、輸出電壓與電源讀數
- 故障時自動重試
- 符合AEC-Q100標準
- 操作溫度範圍:-40°C至+125°C
應用
- 雷達與攝影機模組同軸電纜供電
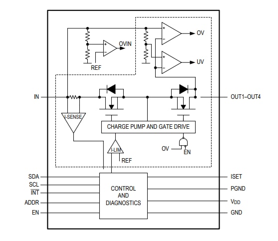
內部方塊圖
典型應用電路圖
設計解決方案
發佈日期: 2020-03-26
| 更新日期: 2025-02-24

