Analog Devices / Maxim Integrated MAX14871 Full-Bridge DC Motor Driver
Analog Devices MAX14871 Full-Bridge DC Motor Driver provides a low-power, simple solution for driving and controlling brushed motors. The motors can have voltages between 4.5V and 36V. This driver has a very low driver on resistance, which reduces power during dissipation. This device features a charge-pump-less design for reduced external components and low supply current. The integrated current regulation allows user-defined peak startup motor currents and requires minimal external components. The MAX14871 includes three modes of current regulation: fast decay, slow decay, and 25% current ripple modes. Current regulation is based on a 25% ripple, simplifies the design, and enables regulation independent of motor characteristics.The Analog Devices MAX14871 Full-Bridge DC Motor Driver is available in a 16-pin TSSOP-EP package and operates over the -40°C to +85°C temperature range.
Features
- Drive more power and reduce foot-print:
- Up to 2.8A peak motor-current package
- Flexible 4.5V to 36V supply enables longer runtime
- Simplified designs reduce time to market:
- Charge-Pump-Less architecture
- Current regulation only requires a sense resistor
- Current-sense input simplifies PCB layout
- Internal/External VREF for current regulation
- Fast/Slow/25% ripple current regulation modes
- Low power consumption runs cooler and longer:
- 334mΩ (typ) total bridge on-resistance
- 1mA (typ) supply current at 30kHz/24V
- 10µA (max) Standby current at 12V
- Integrated protection provides robust driving solutions:
- Short-Circuit-Protected drivers
- Thermal shutdown under-voltage lockout
- Diagnostic active-low FAULT output
- -40°C to +85°C temperature range
Applications
- Industrial automation
- Printers and scanners
- Vending and gaming machines
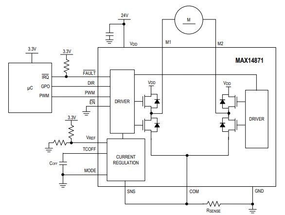
Typical Application Circuit
發佈日期: 2016-06-28
| 更新日期: 2023-04-19
