高側驅動器在125°C環境溫度下的導通電阻為120 mΩ(典型值)。選擇性的推挽作業可用於驅動纜線和負載電容的快速放電。其輸出電壓受到監控,可經由DOI_LVL腳位指示,以用於安全應用。MAX14914針對DI作業設定時符合Type 1、Type 2或Type 3輸入特性。
特點
- 可減少功耗與發熱:
- TA = 125°C時,240 mΩ(最高)HS RON
- 精準的短路電流限制
- 精準的內部電流限制器,適用於Type 1、Type 2和Type 3數位輸入
- 可強化系統耐用性
- 「安全退磁」,適合安全關閉無限電感
- 60V供應容許值
- GND中斷保護
- 過熱關機保護
- ±2kV IEC 61000-4-5突波保護
- ±20kV IEC 61000-4-2氣隙ESD保護
- ±7kV IEC 61000-4-2接觸ESD保護
- -40°C至125°C環境運作溫度
- 可減少BOM數量,節省PCB空間:
- 小尺寸4x4 TQFN封裝
- 內建箝位,可快速執行電感負載關閉
- 晶片內建5V穩壓器
- 提供靈活性:
- 可設定為數位輸入或高側或推挽數位輸出
- 可用電阻器設定高側開關的電流限制 (135mA - 1.3A)
- 10V至40V操作供應電壓
- 可改善系統速度與處理速率:
- 不到2 μSec的傳播延遲
應用
- 工業數位輸出和輸入模組
- 可設定數位輸入/輸出
- 馬達控制
- 安全系統
影片
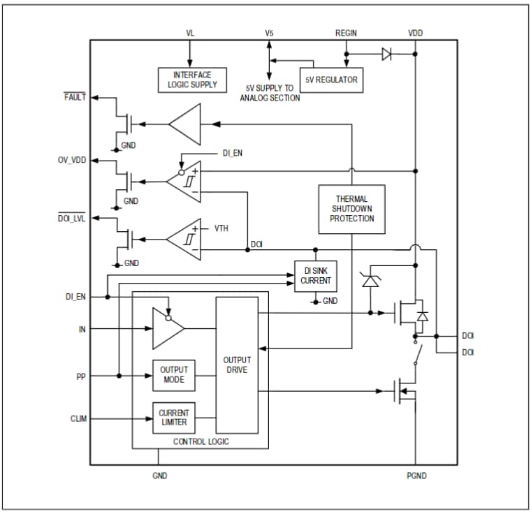
MAX14914方塊圖
發佈日期: 2017-03-10
| 更新日期: 2023-04-11

