啟動週期結束後,晶片內建的比較器可提供VariableSpeed/BiLevel™保護,以防止短路和過電流故障,並針對系統雜訊和負載瞬態提供抗擾性。發生故障時,負載便立即中斷。裝置經過工廠校正,可提供精準的過電流保護,準確度為±10%。在故障情況下,PG變低,接著裝置將進入閂鎖模式 (MAX15095) 或自動重試 (MAX15095A);發生故障事件後輸出也可放電 (MAX15095D)。裝置以12腳位、2.5 mm x 2.5 mm FC2QFN封裝提供,可在-40°C至+105°C寬廣的溫度範圍下作業。
特點
- 透過整合,能為刀鋒伺服器和其他空間受限的設計縮小解決方案尺寸
- 整合式10.6 mΩ(典型值)內建功率MOSFET
- 可程式過電壓保護和欠壓鎖定閾值
- 驅動器存在訊號輸入(PRSNT腳位)
- 過熱保護
- 具有高彈性,適用於多種特殊設計
- 2.7V至18V作業電壓範圍
- 可程式湧浪電流控制,可保持在SOA下作業
- 可調整的斷路器電流/電流限制閾值
- 可程式旋轉率控制
- 可變速斷路器回應
- 閂鎖 (MAX15095) 或自動重試 (MAX15095A) 兩種選項
- 安全功能確保提供準確穩定的保護
- 6.6A(最大值)負載電流能力
- ±10%斷路閾值準確度
- IN-to-OUT短路偵測
- 漏極開路PG輸出
- 故障事件下輸出放電(僅限MAX15095D)
- 可程式額外延遲(最大值2 μs),快速的比較器回應速度
- 啟用輸入 (EN)
應用
- 刀鋒伺服器
- 伺服器I/O介面卡
- RAID系統
- 磁碟機電源
- 儲存裝置應用
- 工業應用
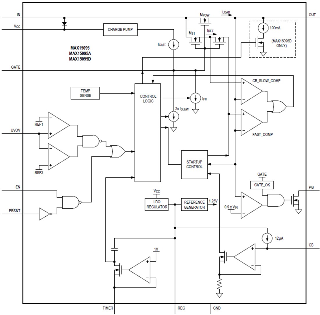
方塊圖
發佈日期: 2019-11-14
| 更新日期: 2025-08-19

