Analog Devices / Maxim Integrated MAX16141理想二極體控制器
Maxim Integrated MAX16141理想二極體控制器針對各種系統故障提供保護,如反向電流保護、過流保護、輸入過壓/欠壓保護及過熱保護。MAX16141二極體控制器操作電壓範圍廣泛,達到3.5V至36V,關機電流達5μA(典型值)。這些MAX16141控制器採用整合式電荷泵,可驅動源極連接上方9V背對背外部nFET閘極。這樣可最大限度降低源極及負載之間的功率損耗。MAX16141控制器採用低功率關機,減少電池耗電量。這些MAX16141二極體控制器透過開路雙向電流阻斷及開路雙向電壓將故障電源同負載相互隔離。MAX16141控制器具有可為負載提供有限功率的低功率模式,以及有助於在關機模式下節省功率的內部開關。這些MAX16141二極體控制器同樣具備故障輸出,可在故障條件下發出訊號。典型應用包括汽車電源系統、網絡/電訊電源系統、RAID系統、伺服器及乙太網供電(PoE)系統。
特點
- 寬電壓範圍:
- 操作電壓範圍:3.5V至36V
- 保護電壓範圍:-36V至60V
- 消除分立二極體功耗
- 低功耗關機模式降低電池耗電量:
- 5µA(典型值)關機電流
- 終端開關在關機時隔離UVLO及OVLO電路
- 隔離故障電源及負載:
- 開路雙向電流阻斷
- 開路雙向電壓阻斷
- 電流保護:
- 工廠可調節過流跳閘閾值
- 工廠可調節反向電流跳閘閾值
- 電阻可調節過壓及欠壓跳閘閾值
- 汽車級:
- 操作電壓低至3.5V,滿足冷啓動條件
- 操作溫度範圍:-40°C至+125°C
- VIN + 8V的N通道MOSFET閘極驅動器
- 故障輸出:
- UVLO、OVLO、過流、反向電流及熱關機
應用
- 汽車電源系統
- 網路/電信電源系統
- RAID系統
- 伺服器
- PoE系統
MAX16141控制器結構圖
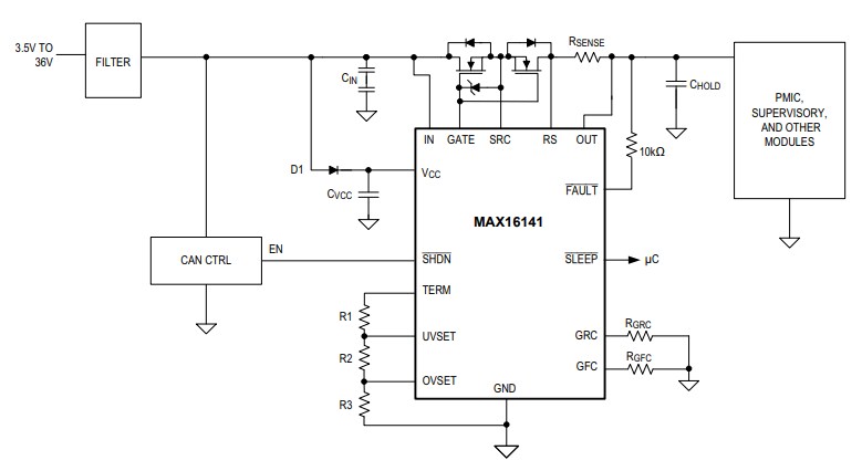
MAX16141應用電路
MAX16141操作特性
MAX16141引腳圖
發佈日期: 2018-09-12
| 更新日期: 2024-10-30
