Analog Devices / Maxim Integrated MAX16545B/MAX16545C電路斷路器保護IC
Maxim MAX16545B/MAX16545C電路斷路器保護IC整合了低電阻MOSFET和無耗損的電路斷路器保護能力,可提供PMBus™/SMBus的控制和回報功能。此IC的用途是為系統12V電源供應的配電、控制、監控和保護提供最佳的解決方案,內部LDO為保護IC提供偏壓供應電壓。若未偵測到故障,MAX16545B/MAX16545C便會開始啟動。此裝置旨在提供可控的單調啟動。採用可設定的軟啟動緩升降和延遲,以限制啟動時的湧浪電流。MAX16545B設定為16A啟動OCP,MAX16545C設定為24A啟動OCP。本IC可監控12V系統電軌的電流和電壓,並提供多級保護,可在偵測到故障時快速關閉電源。提供三種過電流保護方法。可設定的中等OCP等級允許有限的時間內的突波電流。使用者可選的嚴重OCP等級可在偵測到電流超出嚴重的OCP閾值時快速斷開。還有固定的高關機OCP等級,可立即中斷,為裝置提供多一層的保護。
無耗損電流感測提供了高精準度的電流感測過載和溫度範圍。這項產品特色不只可提高整個系統的能源效率,也能減少消耗。與負載電流程等比例的訊號將透過類比輸出回報,也能透過SMBus/PMBus提供廣泛的回報功能。輸出電壓為隨時監控。如果任何時候輸出電壓下降到可程式輸出欠壓鎖定閾值以下,PWRGD訊號為低電平。如果任何時候輸入電壓降至可程式輸入欠壓鎖定閾值以下,則PWRGD訊號為低電平。MAX16545B/MAX16545C可以經由PMBus進行設定,以提供輸入過電壓保護功能。輸入過電壓保護預設為停用,透過PMBus啟用時,如果輸入電壓超過可設定的過電壓閾值,則MOSFET將鎖住並發送故障通知。
特點
- 高密度(6.5 mm x 4 mm,60A):佔用電路板面積不到傳統解決方案的25%
- 單一整合電源、控制和監控(整合式功率MOSFET,總電阻為0.95 mΩ,12V電源路徑 (RDSON),含封裝)
- 整合無耗損、精準的電流感測
- 整合式LDO可提供VDD電源(1.8V偏壓供應)
- 可帶來進階的系統電源管理
- PMBus/SMBus遙測提供廣泛的狀態監控與回報功能
- 負載電流指示器 (ILOAD) 腳位提供高精準度的類比輸出電流回報
- 可程式軟啟動,可限制湧浪電流
- 運用IC自我保護功能提高電源可靠性
- 快速的故障偵測和隔離
- 啟動期間的VIN至VOUT短路保護
- 過熱保護
- 三個等級的過電流保護
- 可程式中等OCP
- 可程式嚴重OCP,提供短於5 μs的隔離
- 安全失效OCP,提供短於250 ns的隔離
應用
- 伺服器、網路、儲存、通訊設備,和AC/DC電源供應器
- 將保護IC整合至12V:斷路器、熱插拔和湧浪控制
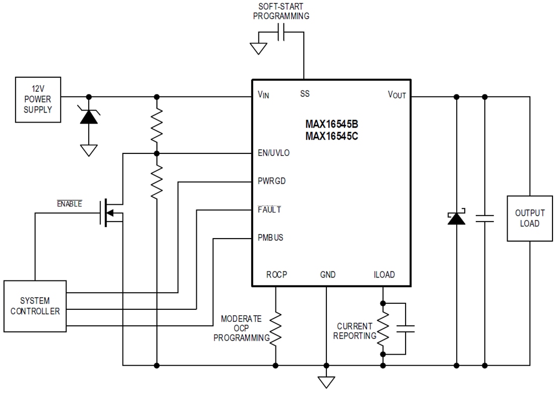
基本應用電路
發佈日期: 2019-11-18
| 更新日期: 2023-05-04
