Maxim MAX17055 1-Cell Fuel Gauge

Maxim MAX17055單芯電量計

Maxim MAX17055單芯電量計為7μA低操作電流電量計,可實作Maxim ModelGauge™ m5 EZ演算法。ModelGauge m5 EZ可透過減少電池的特性要求,簡化主機軟體互動,讓電量計實作更為輕鬆。ModelGauge m5 EZ穩定的演算法能容許電池的多樣性,適用於多數的鋰電池與應用。ModelGauge m5 EZ結合庫倫計數器短期準確度與線性及以電壓為基礎的電量計長期穩定性,並具備溫度補償。

MAX17055會自動針對電池芯老化、溫度和放電速率進行補償。該裝置也以毫安培小時 (mAh) 顯示充電的準確狀態(以%為單位的SOC)與剩餘容量。當電池進入即將用盡的臨界區時,ModelGauge m5演算法便會呼叫一項特殊補償機制,以消除任何出錯的機會。其亦提供三種回報電池老化的方法:容量減少、電池電阻提高和循環計程表。

產品特色
  • ModelGauge m5 EZ
    • EZ效能不需任何特性
    • 可抵抗電池變動
    • 將錯誤近空電壓降到最低
    • 將庫倫計數器漂移降到最低
    • 已對電流、溫度與老化進行補償
    • 不需要空、完整或閒置狀態
  • 7μA低操作電流
  • 寬感測電阻範圍
    • 1mΩ到1000mΩ
    • PCB金屬感測+溫度補償
  • 支援鋰離子與包含LiFePO4的變種
  • ±1°C內部溫度或熱敏電阻
  • 放電期間動態電力估計電力容量
  • 剩餘供電時間與所需充電時間估計
    • 恆定功率、恆定電流
  • 預測在理論負載下的剩餘容量
  • 精密測量系統
    • 無需校正
  • 電壓、SOC、溫度、電流和1% SOC充電的警告指示器
應用
  • 穿戴式裝置、智慧手錶
  • 智慧型手機
  • 平板電腦、二合一筆記型電腦
  • 藍牙耳機
  • 健康與健身監視器
  • 數位靜態、視訊和動作攝影機
  • 醫療裝置
  • 手持電腦與終端裝置
  • 無線喇叭
  • 家庭與大樓自動化、感測器
  • 可攜式遊戲播放器
  • 玩具
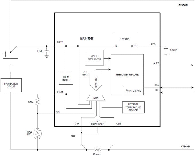
功能圖
Functional Diagram

Maxim MAX17055XEVKIT評估套件會評估獨立ModelGauge™ m5主機端電量計IC,適用於手持及可攜式設備的鋰離子電池 (Li+)。套件係經過完全組裝與測試的表面黏著PCB。該評估套件包含Maxim DS91230+ USB介面、IC評估板和RJ-11連接線。以Windows®為基礎的圖形使用者介面 (GUI) 軟體可用於評估套件。可從以下位址的Maxim網站下載該軟體:www.maximintegrated.com/evkitsoftware。需要Windows 7或更新Windows作業系統才能使用評估套件GUI軟體。

Maxim MAX17055XEVKIT Evaluation Kit
eNews
  • Maxim Integrated
發佈日期: 2017-03-10 | 更新日期: 2023-04-11