Analog Devices / Maxim Integrated MAX17262XEVKIT Evaluation Kit
Analog Devices MAX17262XEVKIT Evaluation Kit is a fully assembled and tested surface-mount PCB that evaluates the ModelGauge™ m5 host-side fuel gauge IC. This evaluation kit includes the Analog Devices DS91230 USB interface, IC evaluation board, and RJ-11 connection cable. The Analog Devices MAX17262XEVKIT kit requires Windows® 7 or newer operating systems to use with the Graphical User Interface (GUI) software. This evaluation kit features a thermistor measurement network, and a proven PCB layout and comes fully assembled and tested.Features
- ModelGauge m5 algorithm
- Monitors from single cell packs
- 2.3V to 4.9V battery pack input voltage range
- Thermistor measurement network
- Windows 7 or newer compatible software
- Proven PCB layout
- Fully assembled and tested
Required Equipment
- MAX17262XEVKIT evaluation kit
- A lithium battery pack of the desired configuration
- Battery charger or power supply
- Load circuit
- DS91230+ USB adapter
- RJ-11 6pos reverse modular cord
- PC with Windows 7 or newer Windows operating system and USB port
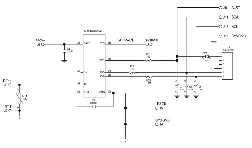
Schematic
Board Connections
發佈日期: 2018-08-20
| 更新日期: 2023-04-25
