Analog Devices / Maxim Integrated MAX17630同步降壓DC-DC轉換器

Maxim MAX17630高效同步降壓DC-DC轉換器內建可在4.5V至36V輸入電壓範圍內運作的MOSFET。這些轉換器非常適合電源供應應用,例如工業控制、基地台以及一般用途的負載點。MAX17630採用峰值電流模式控制架構設計。裝置能以強制脈寬調變 (PWM)、脈衝頻率調變 (PFM) 或不連續導通模式 (DCM) 作業,在全負載和輕負載條件下維持高效率。

特點

  • 全陶瓷電容器,適合小型配置
  • 4.5V至36V寬廣電壓輸入
  • 可調整輸出電壓範圍介於0.9V至90% VIN
  • 超溫範圍提供最高1A
  • 400kHz至2.2MHz可調整頻率,支援外部時脈同步
  • 提供16腳位、3 mm x 3 mm TQFN封裝
  • 2.8µA關機電流
  • Hiccup模式過載保護
  • 可調整的單調啟動,含預偏壓輸出電壓
  • 內建輸出電壓監控,具備RESET
  • 可程式EN/UVLO閾值
  • 過熱保護
  • -40°C至+150°C作業溫度範圍

應用

  • 工業控制電源供應器
  • 一般用途負載點
  • 分散式供電調節
  • 基地台電源供應器
  • 壁式變壓器穩壓
  • 高電壓單板系統

方塊圖

結構圖 - Analog Devices / Maxim Integrated MAX17630同步降壓DC-DC轉換器

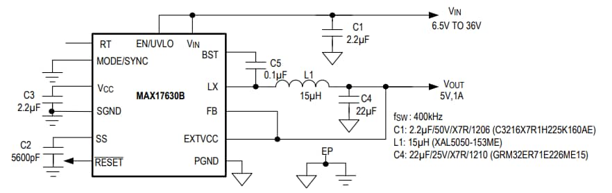
應用電路

應用電路圖 - Analog Devices / Maxim Integrated MAX17630同步降壓DC-DC轉換器
發佈日期: 2019-09-16 | 更新日期: 2023-04-22