Analog Devices Inc. MAX20048 H橋降壓升壓控制器
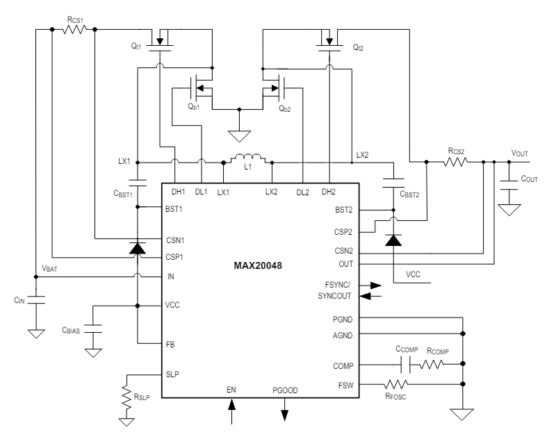
Maxim MAX20048 H橋降壓升壓控制器是一種電流模式降壓升壓控制器。該裝置在4.5V至36V的輸入電壓下工作,而在空載時僅使用55µA的靜態電流。一旦滿足啟動條件,該裝置可在2V至36V的寬輸入電壓範圍內運行。開關頻率屬於電阻編程型(220kHz至2.2MHz),並可與外部時鐘同步。該裝置的輸出電壓為5V(固定型)或4V到25V(可調型)。寬輸入電壓範圍,以及在電池瞬態期間保持恒定輸出電壓的能力,使該裝置成為汽車應用的理想選擇。在輕負載應用中,邏輯輸入(FSYNC)允許裝置在跳躍模式下運行以降低電流消耗,或以固定頻率、強制性PWM模式運行以消除頻率變化,並幫助最小化EMI。保護功能包括逐週期電流限制及自動恢復熱關機。MAX20048提供24腳位TQFN-EP小型封裝 (4mm x 4mm)。特點
- 滿足嚴格的汽車品質及可靠性要求
- 工作VIN範圍為2V至36V,允許在冷起動條件下工作
- 允許輸入瞬態為40V
- EN引腳相容(+3.3V至+40V)
- 汽車溫度範圍:-40°C至+125°C
- 符合AEC-Q100標準
- 小尺寸高效解決方案
- 跳躍模式,實現高效低功耗運行
- 5V(固定型)或4V到25V(可調型)輸出電壓
- 高開關頻率允許使用小型外部元件
- 24引腳SW TQFN小型封裝(4mm x 4mm)
- 低靜態電流有助於設計師滿足嚴格的原始設備製造商電流要求
- 待機模式下的靜態電流為55µA
- 停機時10µA靜態電流(最大值)
- 符合CISPR25 5級要求的電磁干擾抑制
- 工作頻率:220kHz至2.2MHz
- 固定頻率PWM模式
- 外部頻率同步或同步輸出功能(可透過OTP選項選擇)
- 可透過OTP選項為IC啟用或禁用擴頻
應用
- 儀錶盤
- 負載點電源
- 遠端顯示幕
- 啟停系統
- USB電源
Functional Block Diagram
Typical Application Circuit
Recommended PCB Layout
發佈日期: 2020-04-22
| 更新日期: 2024-05-14
