Analog Devices Inc. MAX20430 Quad-Output Mini PMICs
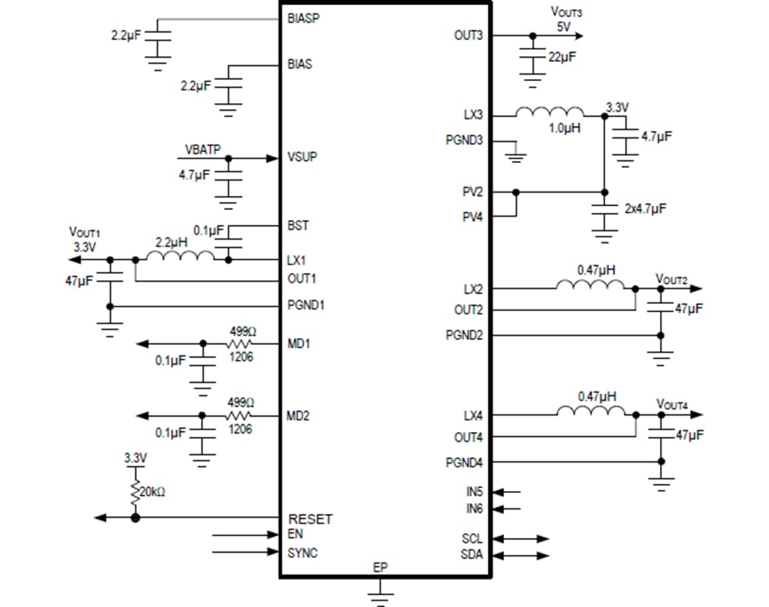
Analog Devices Inc. MAX20430 Quad-Output Mini Power-Management IC (PMIC) is a high-efficiency, quad-output DC-DC converter and windowed watchdog optimized for automotive applications. The first output (OUT1) acts as a synchronous step-down converter that converts the vehicle battery voltage to 3.3V at up to 2.5A. The third output (OUT3) boosts OUT1 to 5.0V at up to 500mA, while the second and fourth outputs (OUT2 and OUT4) act as low-voltage synchronous step-down converters, operating from OUT1, providing a 0.8V to 3.9875V output voltage range at up to 3A. All outputs achieve ±1.5% output error over load/line and temperature range.The device features a 2.1MHz fixed-frequency Pulse-Width Modulation (PWM) mode for all DC-DC outputs, providing better noise immunity and load-transient response. The 2.1MHz frequency operation allows for the use of all-ceramic capacitors and minimizes external components. The programmable spread-spectrum frequency modulation minimizes radiated electromagnetic emissions. Integrated low RDS(ON) switches improve efficiency at heavy loads and simplify the layout with respect to discrete solutions.
The device is offered with factory-preset output voltages. Other features include soft-start, overcurrent, and over-temperature protections.
Features
- Multiple functions for small size
- Synchronous high-voltage buck converter up to 2.5A
- 3.5V to 40.0V input voltage range
- 3.3V output voltage
- 5V synchronous 500mA boost converter
- Dual synchronous buck converters up to 3A
- 8V to 3.9875V in 12.5mV steps
- Flexible power sequencer for OUT2, OUT3, and OUT4
- Programmable challenge/response or windowed watchdog
- Two free programmable UV/OV voltage monitors
- I2C fast mode plus compatible interface with Packet Error-Checking (PEC) option
- 1MHz internal operation with the spread-spectrum option
- RESET output
- Current mode, forced PWM operation
- High-precision for Automotive Safety Integrity Level (ASIL) applications
- ±1.5% output voltage accuracy
- ±1% OV/UV monitoring
- Diagnostics and redundant circuits
- ASIL C compliant
- Redundant reference
- BIST diagnostics
- Fail-safe on open pins
- Shorted pin detection on RESET
- Mount ID location detection
- Robust for the automotive environment
- Over-temperature and short-circuit protection
- -40°C to +125°C Grade 1 automotive temperature range
- 5mm x 5mm side-wettable TQFN24 package
Applications
- Advanced Driver-Assistance Systems (ADAS)
- ASIL applications
Simplified Block Diagram
Typical Application Circuit
發佈日期: 2020-05-12
| 更新日期: 2024-05-15
