Analog Devices / Maxim Integrated MAX22517 Digital Isolators for Galvanic Isolation

Analog Devices MAX22517 Dual-Channel Digital Galvanic Isolators have an integrated field-side supply using proprietary process technology. The field-side power is supplied by the logic-side using an integrated isolated DC-DC converter. This approach eliminates the bulky and expensive external isolated power supply when the power demand of the field side is small. Analog Devices MAX22517 Dual-Channel Digital Galvanic Isolators operate in a -40°C to +125°C temperature range.

Features

  • Robust protection in small footprint
    • Integrated isolated field-side supply
    • Integrated galvanic digital isolation
    • Integrated surge and short protection with external series resistor
      • 24VAC short protection
      • ±1kV line-to-ground and ±2kV line-to-line surge tolerance (1.2/50μs waveform)
    • Compact 8-pin wide-body SOIC package (5.5mm creepage)
  • Robust galvanic isolation of digital signals
    • 3.5kVRMS isolation voltage for 60s (VISO)
    • 445VRMS continuous working voltage (VIOWM)
  • Design flexibility
    • 220μA field-side supply external load capability
    • 3V to 5.5V logic-side supply
    • -40°C to +125°C operating temperature range

Applications

  • Industrial IoT
  • Industrial networking systems
  • Building automation
  • Medical equipment

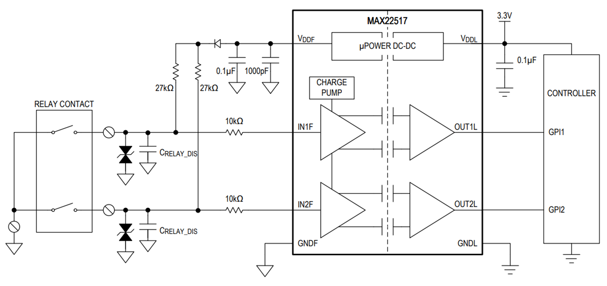
Block Diagram

Analog Devices / Maxim Integrated MAX22517 Digital Isolators for Galvanic Isolation
發佈日期: 2022-03-28 | 更新日期: 2025-02-07