Analog Devices Inc. MAX25201/MAX25202 HV Synchronous Boost Controllers
Analog Devices MAX25201/MAX25202 HV Synchronous Boost Controllers offer 1.5μA (typical) shutdown current for wide input voltage range boost converters. The 4.5V to 36V input operating voltage range makes these devices ideal in automotive applications. The MAX25201/MAX25202 operates directly from an automotive battery input enabled by the internal low-dropout regulator with a 5V output voltage. After startup, the input operating range can be extended to as low as 1.8V.The ADI MAX25201/MAX25202 HV Synchronous Boost Controllers provide a switching frequency operation (up to 2.2MHz), reduce output ripple, avoid AM band interference, and allow for the use of smaller external components. The switching frequency is resistor adjustable from 220kHz to 2.2MHz.
The MAX25201/MAX25202 Controllers operate over the -40°C to +125°C automotive temperature range and include a cycle-by-cycle current limit and thermal shutdown protection features.
Features
- Meets stringent OEM module power consumption and performance specifications
- 20µA Quiescent current in skip mode
- ±1.5% FB voltage accuracy
- Output voltage range: fixed or adjustable between 3.5V and 60V
- EMI reduction features reduce interference with sensitive radio bands without sacrificing wide input voltage range
- Spread-spectrum option
- Frequency-synchronization input
- Resistor-programmable frequency between 200kHz and 2.2MHz
- Enables crank-ready designs
- Operates down to 1.8V after startup
- Wide input supply range from 4.5V to 36V
- Integration and thermally enhanced packages save board space and cost
- Current-mode controllers with forced-continuous and skip modes
- Thermally enhanced 16-Pin TQFN-EP package
- Protection features improve system reliability
- Supply undervoltage lockout
- Overtemperature and short-circuit protection
Applications
- Infotainment systems
- Cluster systems
- E-Call
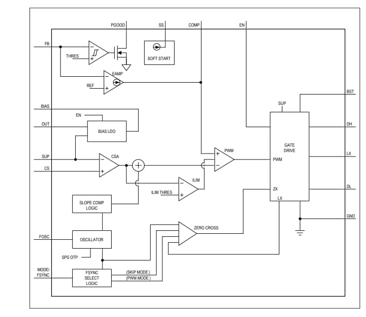
Block Diagram
發佈日期: 2020-11-16
| 更新日期: 2024-07-29
