Analog Devices / Maxim Integrated MAX25603 Automotive 4-Switch LED Controller
Analog Devices MAX25603 Automotive 4-Switch Buck-Boost LED Controller is designed for multifunction automotive combination headlamps. The MAX25603 regulates the LED current for LED string voltages from 0V to 60V. The Automotive Controller is ideal for high-power applications requiring a current PWM dimming capability source. Additionally, the device is used as a seamless buck-boost LED driver for applications that require an efficient buck-boost LED driver with synchronous rectification.Analog Devices MAX25603 Automotive 4-Switch LED Controller transitions seamlessly between buck, boost, and buck-boost modes depending on the ratio of input to the output voltage. The controller utilizes a proprietary average-current-mode control scheme and features adjustable 200kHz to 440kHz fixed-frequency operation. The MAX25603 implements proprietary architecture to limit LED current overshoots and overshoot durations during switchover in dual-string applications in time-sharing mode.
Features
- Automotive ready: AEC-Q100 qualified
- Integration minimizes BOM for high-brightness LED drivers, saving space and reducing cost
- Wide Input Voltage Range from 5V to 60V
- H-Bridge single inductor buck-boost architecture
- Built-in fast LED current limit during transients
- Suitable for dual-string applications with timesharing
- 28-Pin TSSOP with EP pad
- -40°C to +150°C Operating junction-temperature range
- Full-featured dual string driver
- Analog and PWM dimming on both channels (EN1 and EN2)
- Analog Devices’ proprietary control architecture limits LED current spikes and spike duration in dual-string mode
- Flicker-free PWM dimming with spread spectrum
- Dual integrated pMOS dimming FET gate driver
- Protection features and wide temperature range increase system reliability
- Short circuit, overvoltage, and thermal protection
- Fast LED current limit and input current limiter
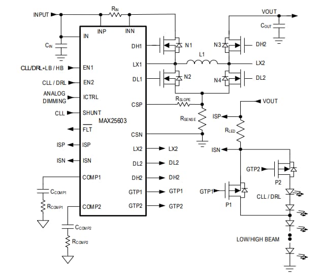
Simplified Application Diagram
發佈日期: 2022-02-02
| 更新日期: 2023-04-17
