特點
- 符合AEC-Q100汽車適用標準
- 高整合度,可縮短材料清單 (BOM)
- 5V至36V輸入電壓範圍
- 400kHz作業頻率
- 2.2MHz切換頻率選項
- 內部電流感測選項
- 整合高側和低側切換MOSFET
- 脈寬調變 (PWM) 調光,採用類比控制電壓
- 降壓LED驅動器可用於1至2個LED
- 反向降壓升壓LED驅動器可用於3至5個LED
- -40°C至+125°C作業溫度範圍
- 短路、過電壓和過熱保護
應用
- 汽車照明
- 工業照明
影片
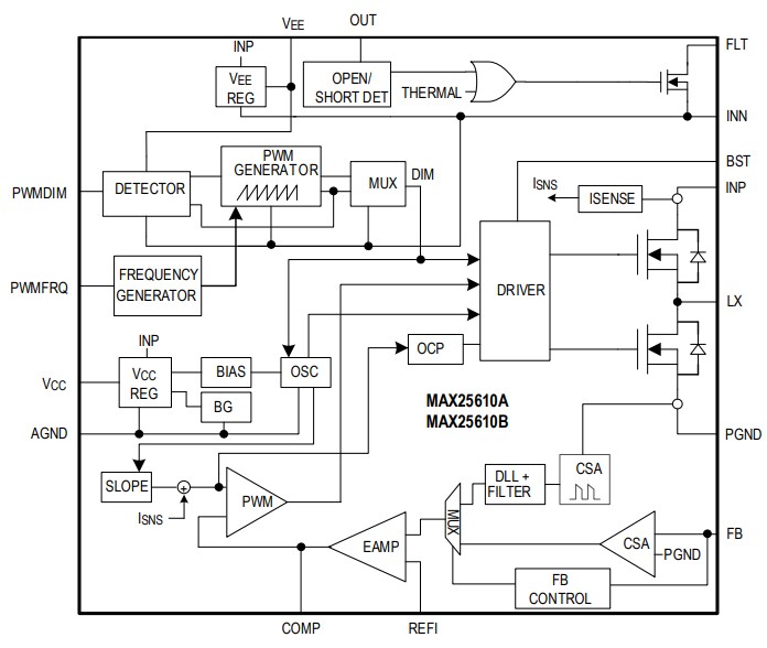
功能方塊圖
簡化版應用電路
發佈日期: 2019-06-04
| 更新日期: 2023-04-17

