Analog Devices Inc. MAX33040E CAN收發器
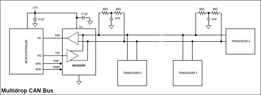
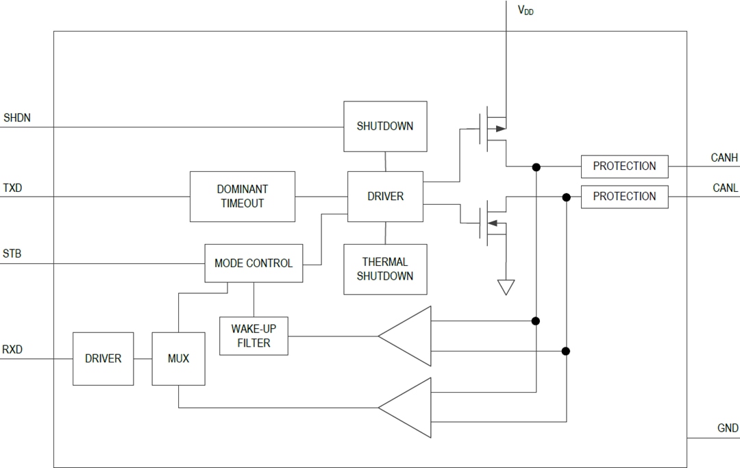
Maxim Integrated MAX33040E CAN收發器是一種+3.3V控制區域網路(CAN)收發器,可為工業應用提供整合式保護。該裝置在CANH及CANL上擴展了±40V故障保護功能,適用於需要過電壓保護的設備。該裝置還採用高±40kV ESD(靜電放電)HBM(人體模型)及±25V的CANH及CANL輸入共模範圍(CMR),超過了-2V至+7V的ISO 11898-2 CAN標準。這些特點使MAX33040E CAN收發器可充分適用於具有中等電氣雜訊的應用,可影響兩個節點或系統之間的接地水平。該裝置還包括一個關機引腳及一個多功能待機引腳。MAX33040E以高速CAN資料傳輸率運行,在短距離網路上可實現最高5Mbps。大型網路上的最大速度可能受到節點數量、使用的佈線類型、存根長度及其他因素的限制。MAX33040E包括一個主導超時,以防止控制器錯誤或TXD輸入故障導致匯流排鎖定。當TXD保持在比tDOM更長的主導狀態(低)時,該驅動器會切換到退隱狀態釋放匯流排,使其他節點能夠通訊。該裝置具有用於三種運行模式的STBY引腳,當外部39.2kΩ電阻連接在接地及STBY引腳之間時為低電流消耗待機模式、正常高速模式或緩慢轉換速率模式。
Maxim Integrated MAX33040E CAN收發器採用SOT-23-8封裝,在-40°C至+125°C溫度範圍內工作。
特點
- 整合式保護提高了穩定性
- 增加了CANH及CANL的保護
- ±40V容錯
- ±40kV ESD HBM保護
- ±25V擴展CMR
- 短路保護
- 發送器主導型超時防止鎖定
- 熱關機
- 增加了CANH及CANL的保護
- 靈活的設計選項
- 緩慢轉換速率以最大限度地減少EMI
- 低電流待機模式
- 高達5Mbps的高速運行
- -40°C至+125°C操作溫度範圍
- 小巧的SOT-23-8封裝
應用
- 工業設備
- 儀器儀表
- 電機控制
- 建築自動化
- 工業無人機
- 服務及教育機械人
方塊圖
典型應用電路
發佈日期: 2021-01-04
| 更新日期: 2024-08-02
