Analog Devices / Maxim Integrated MAX40002-MAX40005 Evaluation Kits
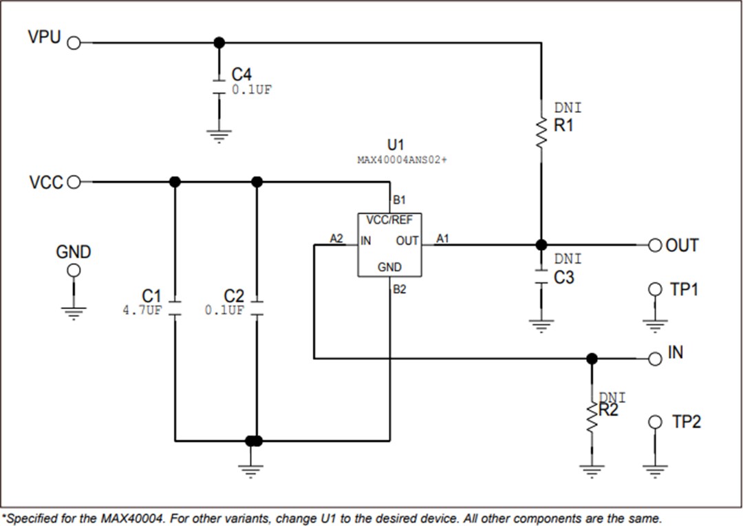
Analog Devices MAX40002-MAX40005 Evaluation Kits evaluate the MAX40002–MAX40005 nanoPower single comparators. The Analog Devices MAX40002–MAX40005 operates from a VCC supply between 1.7V to 5.5V, comes with an internal reference voltage of 0.2V, and has a wide 0.1V to 5.5V input voltage (IN) range. These EV kits demonstrate the MAX40002–MAX40005 in an ultrasmall, 0.76mm x 0.76mm, 4-bump wafer-level package (WLP) with 0.35mm bump spacing.Features
- 0.1V to 5.5V input voltage range
- 1.7V to 5.5V external reference range (MAX40002 and MAX40005)
- 1.7V to 5.5V VCC range with internal reference (MAX40002 and MAX40005)
- 0.2V, 0.5V, 0.9V, and 1.222V internal reference options available
- Evaluates 4-Bump WLP package
- Fully assembled and tested
Board Layout
Schematic
發佈日期: 2017-02-23
| 更新日期: 2023-04-11
