Analog Devices / Maxim Integrated MAX40089EVKIT Evaluation Kit
Analog Devices MAX40089EVKIT Evaluation Kit is a fully assembled and tested circuit board that can be used to evaluate both MAX40077 and MAX40089 ICs. This PCB is installed with MAX40089AUT+ and comes in an 8-µMAX package. The Analog Devices MAX40089EVKIT operates from a supply voltage range of 2.7V to 5.5V, with a temperature range of -40°C to 125°C.Features
- Evaluates both MAX40077 and MAX40089 ICs
- 42MHz gain bandwidth product (MAX40089)
- 10MHz gain bandwidth product (MAX40077)
- Operates at a temperature range of -40°C to 125°C
- 2.7V to 5.5V supply voltage range across VDD and VSS
- Ultra-low distortion (0.0002% with 1kΩ load)
- Proven PCB layout
- Fully assembled and tested
Required Equipment
- MAX40089EVKIT evaluation kit
- 2.7V to 5.5V, 100mA DC power supply
- Precision voltage calibrator
- Two digital multimeters
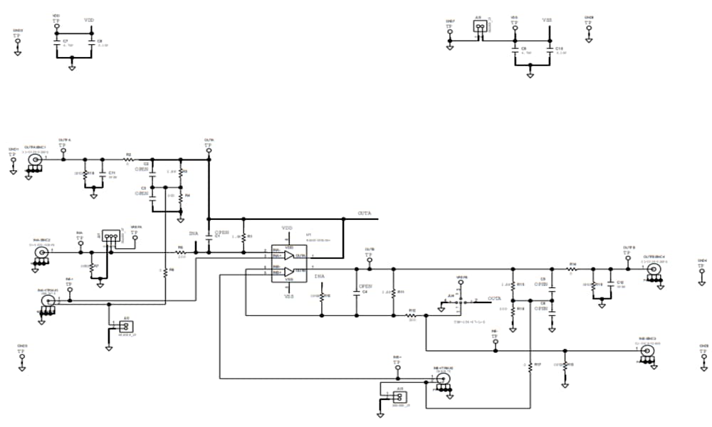
Schematic
發佈日期: 2018-12-12
| 更新日期: 2023-04-24
