Analog Devices / Maxim Integrated MAX40203EVKIT Evaluation Kit

Analog Devices MAX40203EVKIT Evaluation Kit is designed to evaluate the ultra-tiny nano-power MAX40203 low-current ideal diode. The Analog Devices MAX40203EVKIT has two MAX40203AUK+ devices installed and demonstrates the MAX40203 in a space-saving 5-pin SOT23 package.

Features

  • Evaluates the MAX40203AUK+
  • It drops only 100mV at 500mA
  • Less than 10nA leakage when reverse-biased from VDD
  • Supply voltage range between 1.2V and 5.5V
  • Low supply Quiescent current of 300nA (typical), 500nA (max)
  • Thermally self-protecting
  • -40°C to 125°C temperature range
  • Accommodates easy-to-use components
  • Proven PCB layout
  • Fully assembled and tested

Required Equipment

  • MAX40203EVKIT evaluation kit
  • +6V DC power supply
  • Electronic load capable of sinking 1A ( e.g., HP6060B)
  • Precision voltmeter

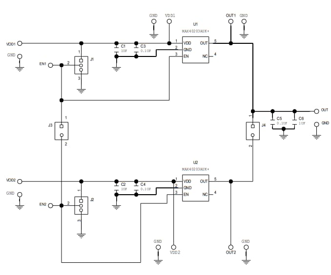
Schematic

Schematic - Analog Devices / Maxim Integrated MAX40203EVKIT Evaluation Kit
發佈日期: 2018-12-11 | 更新日期: 2023-04-24